MPP
MPP (Multimedia Processing Platform,多媒体处理平台)开发指南。
1. 概述
1.1 编写目的
主要介绍 SpacemiT 的多媒体相关的框架层次结构,开放 API 接口等,方便开发者快速上手或者二次开发。
1.2 适用范围
适用于 SpacemiT 的 K1 系列 SOC。
1.3 相关人员
- 应用开发工程师
- 多媒体中间件开发及维护工程师
1.4 文档结构
该文档首先介绍了多媒体整体框架结构及其简要说明,然后分别对 MPP 模块,VPU 模块,JPU 模块,ISP/CPP/MIPI-CSI 模块等进行详细的说明。
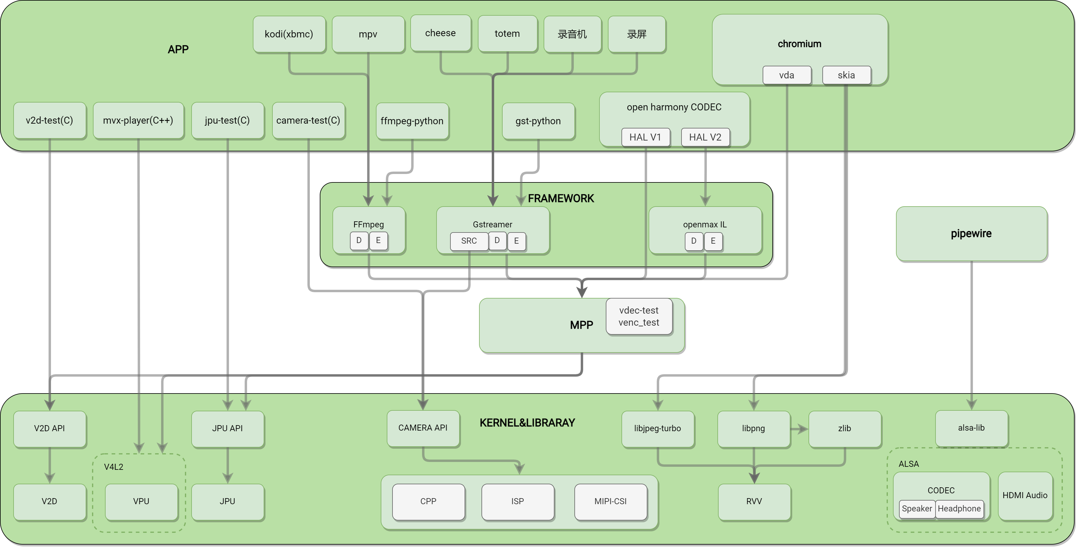
2 多媒体整体框架
2.1 框架层次图及说明

从框架结构上看分 4 层,从上到下依次为:
- APP层:包括第三方 APP 和自研 APP,第三方 APP 基本上是通过 GStreamer 和 FFmpeg 等开源框架来实现视频的编解码,例如 Bianbu 默认集成的 mpv 播放器,还有我们常用的 Video(totem)等,自研 APP 目前主要是我们提供的对接 API 的参考 demo 或者 test。
- mpv:Bianbu 桌面系统默认本地播放器,对接了 K1 硬件解码器,支持 H.264/HEVC/VP8/VP9/MPEG-4/MPEG-2/MJPEG 等多种格式的硬件解码,最高支持到 4K60 视频的播放。
- totem:Ubuntu 桌面系统默认本地播放器,对接了 K1 硬件解码器,支持 H.264/HEVC/VP8/VP9/MPEG-4/MPEG-2/MJPEG 等多种格式的硬件解码,目前最高支持到 4K30 视频的播放。
- cheese:Bianbu/Ubuntu 桌面系统默认的 camera 应用,支持预览,拍照,录像等功能,目前已经对接了 K1 的硬件编解码器,实现 1080P30 流畅预览录像。
- chromium:Bianbu 桌面系统默认浏览器,对接了 K1 的硬件解码器,支持 H.264/HEVC 等多种格式的硬件解码,最高支持到 4K30 视频的播放。
- kodi:开发者和发烧友常用的开源播放器,对接了 K1 的硬件解码器,H.264/HEVC/VP8/VP9 等多种格式的硬件解码,最高支持 4K60 视频的播放。
- v2d-test:V2D 模块的测试程序,也可以作为参考 demo,V2D 模块主要是进行非压缩图像的格式转换,旋转,缩放等操作。
- mvx-player:VPU 模块的测试程序,也可以作为参考 demo,通过命令行进行视频的编解码操作,输出以文件的形式保存。
- jpu-test:JPU 模块的测试程序,也可以作为参考 demo,通过命令行进行视频的编解码操作,输出以文件的形式保存,JPU 模块主要进行 JPEG 图像的编解码操作。
- camera-test:CAMERA 通路的测试程序,也可以作为参考 demo,通过命令行进行图像的采集,该测试程序主要是针对 K1 的 CPP-ISP-MIPICSI 模块提供的 API,不包括 USB camera,USB camera 请使用 v4l-utils 等开源标准测试程序。
- 开源多媒体框架层(FRAMEWORK):常见的就是 GStreamer,FFmpeg,GStreamer 和 FFmpeg 是完整的多媒体解决方案,全面包含了 muxer/demuxer/decoder/encoder/display 的各种实现,是可以直接使用的开源框架。这一层,我们实现了多个插件通过 MPP 把硬件编解码库对接上。
- FFmpeg:FFmpeg 对接了 K1 的硬件编解码器,支持 H.264/HEVC/VP8/VP9/MPEG-4/MPEG-2/MJPEG 等多种格式的硬件解码,最高支持到 4K60 视频的播放,同时支持 AV_PIX_FMT_DRM_PRIME 和 AV_PIX_FMT_NV12 的输出像素格式,支持 H.264/H.265/VP8/VP9/MJPEG 等多种格式的硬件编码,最高支持到 4K30 的编码。
- Gstreamer:Gstreamer 对接了 K1 的硬件编解码器,支持 H.264/HEVC/VP8/VP9/MPEG-4/MPEG-2/MJPEG 等多种格式的硬件解码,最高支持到 4K30 视频的播放,支持 H.264/H.265/VP8/VP9/MJPEG 等多种格式的硬件编码,最高支持到 1080P60 的编码。
- Openmax IL:编解码适配中
- MPP:对上提供统一多媒体 API,对下动态加载不同平台的编解码库插件来调用编解码库。
- Driver & Library:IP 厂商提供的驱动和 API 动态库。
2.2 概念术语
- VPU:(Video Processing Unit,视频处理单元)具有视频编解码功能的硬件,能够提高编解码效率并减少 CPU 负荷,K1 的 VPU 基于标准 V4L2 框架实现,支持 H.264/HEVC/VP8/VP9/MJPEG/MPEG4 等格式的解码和 H.264/HEVC/VP8/VP9/MJPEG 等格式的编码。
- V2D:K1 提供的图像处理硬件模块,支持图像格式转换,缩放,裁剪等功能。
- JPU:(Jpeg Processing Unit)进行 Jpeg 图像编解码的硬件,能够提高 Jpeg 的编解码效率并减少 CPU 负荷。
- ISP:图像处理模块,用于处理传感器输出的图像信号,经过一系列数字图像处理算法达到预期的图像效果。
- CPP:图像后处理模块,用于离线处理 ISP 输出的 NV12 数据,金字塔式多层分时处理,主要功能包括:镜头畸变矫正、空域和时域降噪、频域降噪、边沿增强等。
- RVV:基于 RISC-V 核心指令集架构的一种向量扩展。向量扩展的目的是在指令级别实现对数据的并行操作,以加速计算过程,类似 ARM 的 neon。
- MPP:(Multimedia Processing Platform)多媒体处理平台。
- Gstreamer:一个开源的多媒体框架,用于构建流媒体应用程序和处理音频/视频数据。它提供了一套库和工具,可以用来创建、处理和播放各种多媒体流,包括音频、视频、流媒体等。gstreamer 支持多种编解码器和格式,可以在不同平台上运行,是一个灵活且功能强大的多媒体处理框架。
- FFmpeg:开源的跨平台音视频处理工具,它可以用来录制、转换和流式传输音视频内容,以及进行音视频编辑和处理。它支持多种音视频格式和编解码器,可以在不同的操作系统上运行,包括 Windows、Mac 和 Linux。FFmpeg 是一个功能强大且灵活的工具,被广泛应用于多媒体处理领域。
- V4L2:Video for Linux 2 的缩写,是一个用于 Linux 系统的视频采集和输出设备的驱动程序接口。它提供了一种统一的方式来访问视频设备,包括摄像头、视频采集卡和其他视频输入/输出设备。V4L2 接口允许用户程序通过统一的 API 来控制和使用视频设备,从而实现视频的采集、处理和显示。这使得在 Linux 系统上开发视频应用程序变得更加简单和灵活。
- ALSA:Advanced Linux Sound Architecture(高级 Linux 音频架构)的缩写,是 Linux 系统上用于处理音频和音频设备的软件架构。它提供了一个统一的音频接口,使得应用程序可以与音频硬件进行通信,支持多种音频设备和音频格式,并提供了低延迟和高质量的音频处理功能。ALSA 还提供了一组工具和库,用于配置和管理音频设备,以及编写音频应用程序。ALSA 已经成为 Linux 系统上主流的音频架构,被广泛应用于各种 Linux 发行版中。
3 MPP
3.1 模块介绍
3.1.1 背景介绍
MPP(Multimedia Processing Platform,多媒体处理平台)属于自研操作系统 Bianbu,其目的是封装多平台硬件编解码的使用差异,提供统一的 API 供开发者使用。
3.1.2 概念术语
- MPP(Multimedia Processing Platform):多媒体处理平台。
- MPI(Multimedia Processing Interface):多媒体处理平台提供给上层的 API 调用。
- MPP AL: 抽象层,对不同 IP,不同 SOC,不同方案的多媒体接口进行抽象。
- Packet:数据包,主要表示经过压缩后的数据,即解码前或者编码后的数据,如 H.264/H.265 的视频流。
- Frame:数据帧,主要表示未经压缩的数据,即解码后或者编码前的数据,如 YUV420 的图像。
3.1.3 模块功能
目前 MPP 主要包含下面几个部分:
- VDEC: 视频解码子模块及开放 API,主要用于各种数据流 packet 的解码。
- VENC: 视频编码子模块及开放 API,主要用于 RGB/YUV 数据帧 frame 的编码 。
- G2D: 2D 图形处理加速子模块及开放 API,主要进行数据帧 frame 的格式转换,缩放,旋转,裁剪等操作。
- BIND 系统:支持多模块动态绑定。
- AL(Abstract Layer): 支持多平台。
- VI: 视频输入子模块及开放 API,目前仅支持文件输入及标准 V4L2 输入。
- VO: 视频输出子模块及开放 API,目前仅支持文件输出及 SDL2 视频输出。
未包含部分:
- AI/AO: 音频的输入输出,走标准的 pipewire->alsa-lib->alsa driver。
- AENC/ADEC: 纯软件实现,Gstreamer/FFmpeg 等开源框架都有全面支持,暂不支持。
3.1.4 配置说明
3.1.4.1 调试配置
- MPP_PRINT_BUFFER:环境变量,默认 0,配置成 1 后能够实时打印 buffer 状态。
- MPP_SAVE_OUTPUT_BUFFER:环境变量,默认 0,配置成 1 后能够保存解码后的 YUV buffer,YUV buffer 较大,会导致播放卡顿并且保存文件会占用较大空间,请注意。
- MPP_SAVE_OUTPUT_BUFFER_PATH:环境变量,用于配置输出 YUV 的文件路径,默认/home/bianbu/output.yuv,MPP_SAVE_OUTPUT_BUFFER 开启后才生效。
- MPP_FRINT_UNFREE_PACKET:环境变量,默认 0,配置成 1 后能够实时打印 packet 的申请释放情况
- MPP_FRINT_UNFREE_FRAME:环境变量,默 认 0,配置成 1 后能够实时打印 frame 的申请释放情况
- MPP_FRINT_UNFREE_DMABUF:环境变量,默认 0,配置成 1 后能够实时打印 dmabuf 的申请释放情况
使用示例:
#需要实时打印buffer状态
export MPP_PRINT_BUFFER=1
#需要保存解码后的YUV数据到/mnt/a.yuv
export MPP_SAVE_OUTPUT_BUFFER=1
export MPP_SAVE_OUTPUT_BUFFER_PATH=/mnt/a.yuv
3.1.4.2 参数配置
暂未提供配置参数
3.1.5 源码
3.1.5.1 源码位置
MPP 的源码位置位于:
bianbu-linux/package-src/mpp
3.1.5.2 源码编译
bianbu-linux 方案中默认已经开启了编译,如果需要修改代码后需要重新编译,执行:
make mpp-rebuild
3.1.5.3 源码结构
MPP 的源码结构及简要说明如下(源码结构做了精简):
|-- al ;AL(Abstract Layer)层代码,对接各平台功能模块或者驱动
| |-- CMakeLists.txt
| |-- include
| | |-- al_interface_base.h ;AL层接口基类
| | |-- al_interface_dec.h ;AL层解码接口基类,继承于base
| | |-- al_interface_enc.h ;AL层编码接口基类,继承于base
| | |-- al_interface_g2d.h ;AL层图像转换接口基类,继承于base
| | |-- al_interface_vi.h ;AL层视频输入接口基类,继承于base
| | `-- al_interface_vo.h ;AL层视频输出接口基类,继承于base
| |-- vcodec ;对接多平台的编解码模块或者驱动
| | |-- chipmedia ;对接chipmedia IP的编解码器
| | | |-- CMakeLists.txt
| | | `-- starfive ;对接starfive的编解码器API(暂未实现)
| | | |-- sfdec_plugin.c
| | | `-- sfenc_plugin.c
| | |-- CMakeLists.txt
| | |-- debug ;虚拟解码插件,输出简单纯色图,用于debug
| | | |-- CMakeLists.txt
| | | `-- fake_dec_plugin.c
| | |-- ffmpeg ;对接ffmpeg软件编解码,用于debug
| | | |-- CMakeLists.txt
| | | |-- ffmpegdec.c
| | | |-- ffmpegenc.c
| | | `-- ffmpegswscale.c
| | |-- k1
| | | |-- CMakeLists.txt
| | | `-- jpu ;对接K1的Jpu编解码(暂未实现)
| | | |-- include
| | | |-- jpudec.c
| | | `-- jpuenc.c
| | |-- openh264 ;对接openh264软件编解码库,用于debug
| | | |-- CMakeLists.txt
| | | |-- include
| | | | `-- wels
| | | | |-- codec_api.h
| | | | |-- codec_app_def.h
| | | | |-- codec_def.h
| | | | `-- codec_ver.h
| | | |-- openh264dec.cpp
| | | |-- openh264enc.cpp
| | | `-- README.md
| | |-- openmax ;对接openmax
| | | |-- CMakeLists.txt
| | | |-- include
| | | | |-- khronos
| | | | | |-- OMX_Audio.h
| | | | | |-- OMX_ComponentExt.h
| | | | | |-- OMX_Component.h
| | | | | |-- OMX_ContentPipe.h
| | | | | |-- OMX_CoreExt.h
| | | | | |-- OMX_Core.h
| | | | | |-- OMX_ImageExt.h
| | | | | |-- OMX_Image.h
| | | | | |-- OMX_IndexExt.h
| | | | | |-- OMX_Index.h
| | | | | |-- OMX_IVCommon.h
| | | | | |-- OMX_Other.h
| | | | | |-- OMX_Types.h
| | | | | |-- OMX_VideoExt.h
| | | | | `-- OMX_Video.h
| | | | |-- sfomxil_find_dec_library.h
| | | | `-- sfomxil_find_enc_library.h
| | | `-- starfive ;对接starfive的openmaxIL层视频编解码
| | | |-- sfomxil_dec_plugin.c
| | | `-- sfomxil_enc_plugin.c
| | |-- v4l2 ;对接V4L2编解码
| | | |-- CMakeLists.txt
| | | |-- linlonv5v7 ;对接linlonv5v7编解码(K1)
| | | | |-- include
| | | | | |-- linlonv5v7_buffer.h
| | | | | |-- linlonv5v7_codec.h
| | | | | |-- linlonv5v7_constant.h
| | | | | |-- linlonv5v7_port.h
| | | | | `-- mvx-v4l2-controls.h
| | | | |-- linlonv5v7_buffer.c
| | | | |-- linlonv5v7_codec.c
| | | | |-- linlonv5v7_dec.c
| | | | |-- linlonv5v7_enc.c
| | | | `-- linlonv5v7_port.c
| | | `-- standard
| | | |-- v4l2dec.c
| | | `-- v4l2enc.c
| | `-- verisilicon ;对接verisilicon编解码(未实现)
| | |-- CMakeLists.txt
| | `-- vc8000.c
| |-- vi ;对接多平台视频输入模块或者驱动
| | |-- CMakeLists.txt
| | |-- file ;视频通过File输入
| | | |-- include
| | | | |-- defaultparse.h
| | | | |-- h264parse.h
| | | | |-- h265parse.h
| | | | |-- mjpegparse.h
| | | | `-- parse.h
| | | |-- parse
| | | | |-- defaultparse.c
| | | | |-- h264parse.c
| | | | |-- h265parse.c
| | | | |-- mjpegparse.c
| | | | `-- parse.c
| | | `-- vi_file.c
| | |-- k1 ;视频通过K1的ISP输入,暂未实现
| | | `-- cam
| | | |-- include
| | | `-- vi_k1_cam.c
| | `-- v4l2 ;视频通过标准V4L2输入
| | |-- include
| | `-- vi_v4l2.c
| |-- vo ;对接多平台视频输出模块或者驱动
| | |-- CMakeLists.txt
| | |-- file ;视频输出到File
| | | `-- vo_file.c
| | `-- sdl2 ;视频通过SDL2输出
| | |-- include
| | | |-- begin_code.h
| | | |-- close_code.h
| | | |-- SDL_assert.h
| | | |-- SDL_atomic.h
| | | `-- SDL_vulkan.h
| | `-- vo_sdl2.c
| `-- vps ;对接多平台视频处理模块或者驱动
| |-- CMakeLists.txt
| `-- k1
| |-- CMakeLists.txt
| `-- v2d ;对接K1的v2d模块,实现基本框架
| |-- include
| | |-- asr_v2d_api.h
| | `-- asr_v2d_type.h
| `-- v2d.c
|-- cmake ;查找系统模块
| `-- modules
| |-- Findlibavcodec.cmake
| |-- Findlibopenh264.cmake
| |-- Findlibsfdec.cmake
| |-- Findlibsfenc.cmake
| `-- Findlibsf-omx-il.cmake
|-- CMakeLists.txt
|-- compile_install_completely.sh
|-- debian ;deb包构建目录
| |-- bianbu.conf
| |-- changelog
| |-- compat
| |-- control
| |-- copyright
| |-- install
| |-- README.Debian
| |-- rules
| |-- source
| | `-- format
| |-- usr
| | `-- lib
| | `-- udev
| | `-- rules.d
| | `-- 99-video.rules
| `-- watch
|-- doc ;一些文档
| |-- C_naming_conventions.md
| `-- MPP Module Design Document V0.1.pdf
|-- do_test.sh
|-- format.sh
|-- include ;API头文件
| |-- data.h ;MppData数据基类
| |-- dataqueue.h ;数据队列管理API
| |-- dmabufwrapper.h ;dmabuf管理API
| |-- frame.h ;frame帧管理API
| |-- g2d.h ;图像处理API
| |-- packet.h ;packet包管理API
| |-- para.h ;参数结构体
| |-- processflow.h
| |-- ringbuffer.h ;环形buffer管理API
| |-- sys.h ;SYS相关API
| |-- vdec.h ;视频解码API
| `-- venc.h ;视频解码API
| |-- vi.h ;视频输入API
| `-- vo.h ;视频输出API
|-- LICENSE
|-- mpi ;API接口实现
| |-- CMakeLists.txt
| |-- g2d.c
| |-- include
| | `-- module.h
| |-- module.c
| |-- sys.c
| |-- vdec.c
| |-- venc.c
| |-- vi.c
| `-- vo.c
|-- mpp.cppcheck
|-- pack_to_tar_gz.sh
|-- pkgconfig
| `-- spacemit_mpp.pc.cmake
|-- remove_space_end_of_line.sh
|-- test ;测试程序,测试脚本,测试文件等
| |-- CMakeLists.txt
| |-- g2d_test.c
| |-- include
| | |-- argument.h
| | |-- const.h
| | |-- defaultparse.h
| | |-- h264parse.h
| | |-- h265parse.h
| | |-- mjpegparse.h
| | `-- parse.h
| |-- parse
| | |-- defaultparse.c
| | |-- h264parse.c
| | |-- h265parse.c
| | |-- mjpegparse.c
| | `-- parse.c
| |-- test_script
| | |-- cases
| | | `-- vdec.csv
| | |-- streams
| | `-- vdec_test.sh
| |-- test_sys_vdec_venc_one_frame.c
| |-- test_sys_vdec_venc_vdec_one_frame.c
| |-- test_sys_venc_vdec_one_frame.c
| |-- vi_file_vdec_venc_sync_userptr_vo_file_test.c
| |-- vi_file_vdec_vo_test.c
| |-- vi_file_venc_sync_userptr_vo_file_test.c
| `-- vi_v4l2_vo_test.c
|-- thirdparty
| |-- ffmpeg_compile_install.md
| `-- openh264_compile_install.md
`-- utils ;utils
|-- CMakeLists.txt
|-- dataqueue.c ;数据队列实现
|-- dmabufwrapper.c ;dmabuf管理实现
|-- env.c
|-- frame.c ;frame管理实现
|-- include
| |-- env.h
| |-- log.h
| |-- resolution_utils.h
| |-- type.h
| `-- v4l2_utils.h
|-- log.c
|-- os
| |-- include
| | |-- os_env.h
| | `-- os_log.h
| `-- linux
| |-- os_env.c
| `-- os_log.c
|-- packet.c ;packet管理实现
|-- resolution_utils.c
|-- ringbuffer.c
|-- utils.c
`-- v4l2_utils.c
3.2 MPP 框架结构图

从框架结构上,主要分 2 层,如下:
- MPI:接口层,主要包含对上层的 API 及其实现
- MPP AL:抽象层,屏蔽不同平台和硬件的差异
从功能上来看,分为:
- MPI:接口层
- MPP AL:抽象层
- TESTS:测试程序,测试用例及测试流
- UTILS:工具包,基础功能实现,包括 PACKET/FRAME 管理,日志输出,环境变量读写等
- SYS:主要实现动态加载插件和 BIND 系统
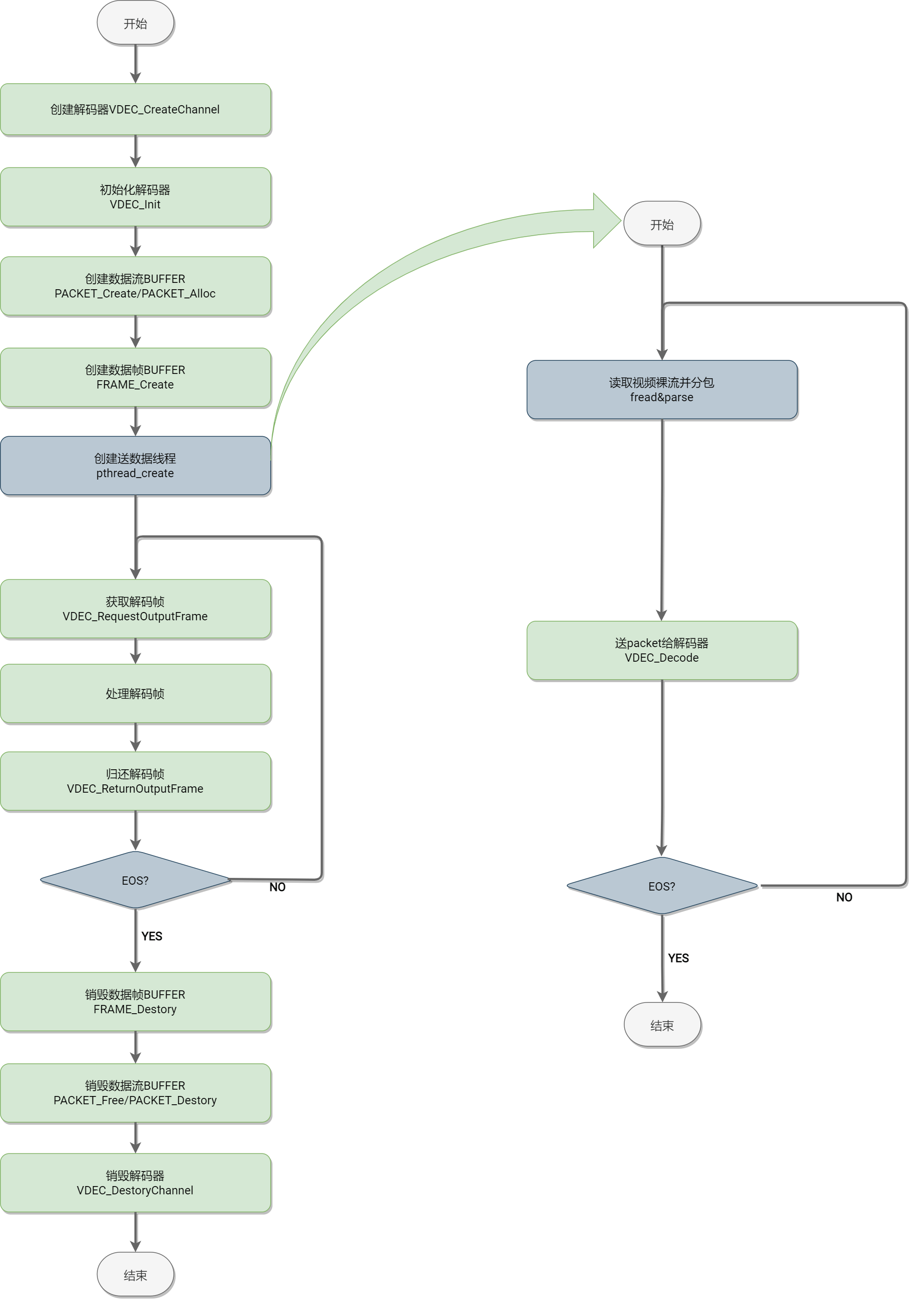
3.3 关键流程
3.3.1 解码流程

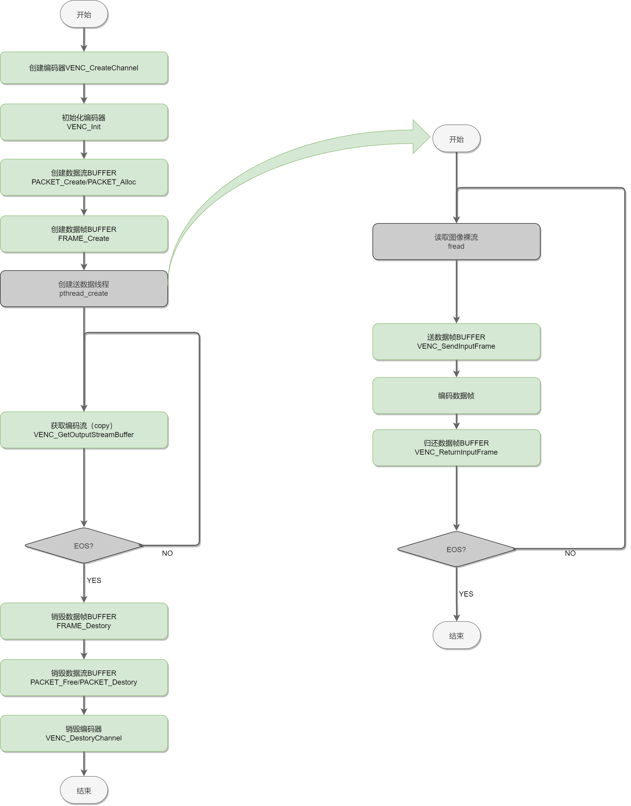
3.3.2 编码流程

3.4 数据结构
3.4.1 通用数据结构
3.4.1.1 enum MppModuleType
该枚举类型定义了支持的插件类型,可以通过该枚举来选择插件,AUTO 表示按照默认优先级来选择插件(逻辑未完善),K1 上编解码一般选择 CODEC_V4L2_LINLONV5V7。
/***
* @description: all codec mpp support
*/
/*
+-----------------------+---------+---------+-----------+
| | DECODER | ENCODER | CONVERTER |
+=======================+=========+=========+===========+
| CODEC_OPENH264 | √ | √ | x |
+-----------------------+---------+---------+-----------+
| CODEC_FFMPEG | √ | √ | x |
+-----------------------+---------+---------+-----------+
| CODEC_SFDEC | √ | x | x |
+-----------------------+---------+---------+-----------+
| CODEC_SFENC | x | √ | x |
+-----------------------+---------+---------+-----------+
| CODEC_CODADEC | √(jpeg) | x | x |
+-----------------------+---------+---------+-----------+
| CODEC_SFOMX | √ | √ | x |
+-----------------------+---------+---------+-----------+
| CODEC_V4L2 | √ | √ | x |
+-----------------------+---------+---------+-----------+
| CODEC_FAKEDEC | √ | x | x |
+-----------------------+---------+---------+-----------+
| CODEC_V4L2_LINLONV5V7 | √ | √ | x |
+-----------------------+---------+---------+-----------+
| CODEC_K1_JPU | √ | √ | x |
+-----------------------+---------+---------+-----------+
| VO_SDL2 | x | x | x |
+-----------------------+---------+---------+-----------+
| VO_FILE | x | x | x |
+-----------------------+---------+---------+-----------+
| VI_V4L2 | x | x | x |
+-----------------------+---------+---------+-----------+
| VI_K1_CAM | x | x | x |
+-----------------------+---------+---------+-----------+
| VI_FILE | x | x | x |
+-----------------------+---------+---------+-----------+
| VPS_K1_V2D | x | x | √ |
+-----------------------+---------+---------+-----------+
*/
typedef enum _MppModuleType {
/***
* auto mode, mpp select suitable codec.
*/
CODEC_AUTO = 0,
/***
* use openh264 soft codec api, support decoder and encoder
*/
CODEC_OPENH264,
/***
* use ffmpeg avcodec api, support decoder and encoder.
*/
CODEC_FFMPEG,
/***
* use starfive wave511 vpu api for video decoder.
*/
CODEC_SFDEC,
/***
* use starfive wave420l vpu api for video encoder.
*/
CODEC_SFENC,
/***
* use starfive codaj12 vpu api for jpeg video decoder and encoder.
*/
CODEC_CODADEC,
/***
* use starfive omx-il api for video decoder and encoder.
*/
CODEC_SFOMX,
/***
* use V4L2 standard codec interface for video decoder and encoder.
*/
CODEC_V4L2,
/***
* a fake decoder for test, send green frame to application layer.
*/
CODEC_FAKEDEC,
/***
* use ARM LINLON VPU codec interface for video decoder and encoder.(K1)
*/
CODEC_V4L2_LINLONV5V7,
/***
* use jpu for jpeg decoder and encoder (K1).
*/
CODEC_K1_JPU,
CODEC_MAX,
/***
* auto mode, mpp select suitable vo.
*/
VO_AUTO = 100,
/***
* use sdl2 for output
*/
VO_SDL2,
VO_FILE,
VO_MAX,
/***
* auto mode, mpp select suitable vi.
*/
VI_AUTO = 200,
/***
* use standard v4l2 framework for input
*/
VI_V4L2,
/***
* use K1 ISP for input
*/
VI_K1_CAM,
VI_FILE,
VI_MAX,
/***
* auto mode, mpp select suitable vi.
*/
VPS_AUTO = 300,
/***
* use v2d for graphic 2D convert (K1).
*/
VPS_K1_V2D,
VPS_MAX,
} MppModuleType;
代码中通过下面接口来动态加载特定编解码器的插件库。
/**
* @description: dlopen the video codec library by codec_type
* @param {MppCodecType} codec_type : input, the codec need to be opened
* @return {MppModule*} : the module context
*/
MppModule* module_init(MppCodecType codec_type)
3.4.1.2 enum MppCodingType
该枚举类型定义了支持的编码格式,包含解码器和编码器支持的所有格式,每种编解码器可能只支持其中的部分类型,比如 openh264 仅支持 H264 的编码和解码。
typedef enum _MppCodingType {
CODING_UNKNOWN = 0,
CODING_H263,
CODING_H264,
/***
* Multiview Video Coding, 3D, etc.
*/
CODING_H264_MVC,
/***
* no start code
*/
CODING_H264_NO_SC,
CODING_H265,
CODING_MJPEG,
CODING_JPEG,
CODING_VP8,
CODING_VP9,
CODING_AV1,
CODING_AVS,
CODING_AVS2,
CODING_MPEG1,
CODING_MPEG2,
CODING_MPEG4,
CODING_RV,
/***
* ANNEX_G, Advanced Profile
*/
CODING_VC1,
/***
* ANNEX_L, Simple and Main Profiles
*/
CODING_VC1_ANNEX_L,
CODING_FWHT,
CODING_MAX,
} MppCodingType;
需要特别指出的是:每一种编解码器有自己定义的格式类型,需要进行格式的转换,下面是 ffmpeg 的格式对应示例:
#define CODING_TYPE_MAPPING_DEFINE(Type, format) \
typedef struct _AL##Type##CodingTypeMapping { \
MppCodingType eMppCodingType; \
format e##Type##CodingType; \
} AL##Type##CodingTypeMapping;
#define CODING_TYPE_MAPPING_CONVERT(Type, type, format) \
static MppCodingType get_##type##_mpp_coding_type(format src_type) \
{ \
S32 i = 0; \
S32 mapping_length = NUM_OF(stAL##Type##CodingTypeMapping); \
for(i = 0; i < mapping_length; i ++) \
{ \
if(src_type == stAL##Type##CodingTypeMapping[i].e##Type##CodingType) \
return stAL##Type##CodingTypeMapping[i].eMppCodingType; \
} \
\
mpp_loge("Can not find the mapping format, please check it !"); \
return CODING_UNKNOWN; \
} \
\
static format get_##type##_codec_coding_type(MppCodingType src_type) \
{ \
S32 i = 0; \
S32 mapping_length = NUM_OF(stAL##Type##CodingTypeMapping); \
for(i = 0; i < mapping_length; i ++) \
{ \
if(src_type == stAL##Type##CodingTypeMapping[i].eMppCodingType) \
return stAL##Type##CodingTypeMapping[i].e##Type##CodingType; \
} \
\
mpp_loge("Can not find the mapping coding type, please check it !"); \
return CODING_UNKNOWN; \
}
...
CODING_TYPE_MAPPING_DEFINE(FFMpegDec, enum AVCodecID)
static const ALFFMpegDecCodingTypeMapping stALFFMpegDecCodingTypeMapping[] = {
{CODING_H264, AV_CODEC_ID_H264},
{CODING_H265, AV_CODEC_ID_H265},
{CODING_MJPEG, AV_CODEC_ID_MJPEG},
{CODING_VP8, AV_CODEC_ID_VP8},
{CODING_VP9, AV_CODEC_ID_VP9},
{CODING_AV1, AV_CODEC_ID_NONE},
{CODING_AVS, AV_CODEC_ID_AVS},
{CODING_AVS2, AV_CODEC_ID_AVS2},
{CODING_MPEG1, AV_CODEC_ID_MPEG1VIDEO},
{CODING_MPEG2, AV_CODEC_ID_MPEG2VIDEO},
{CODING_MPEG4, AV_CODEC_ID_MPEG4},
};
CODING_TYPE_MAPPING_CONVERT(FFMpegDec, ffmpegdec, enum AVCodecID)
3.4.1.3 enum MppPixelFormat
该枚举类型定义了支持的像素格式,包含解码器和编码器支持的所有格式,每种编解码器可能只支持其中的部分类型。
/***
* @description: pixelformat mpp or some other platform may use.
*/
typedef enum _MppPixelFormat {
PIXEL_FORMAT_UNKNOWN = 0,
/***
* YYYYYYYYVVUU
*/
PIXEL_FORMAT_YV12,
/***
* YYYYYYYYUUVV YU12/YUV420P is the same
*/
PIXEL_FORMAT_I420,
/***
* YYYYYYYYVUVU
*/
PIXEL_FORMAT_NV21,
/***
* YYYYYYYYUVUV
*/
PIXEL_FORMAT_NV12,
/***
* 11111111 11000000, 16bit only use 10bit
*/
PIXEL_FORMAT_YV12_P010,
/***
* 11111111 11000000, 16bit only use 10bit
*/
PIXEL_FORMAT_I420_P010,
/***
* 11111111 11000000, 16bit only use 10bit
*/
PIXEL_FORMAT_NV21_P010,
/***
* 11111111 11000000, 16bit only use 10bit
*/
PIXEL_FORMAT_NV12_P010,
PIXEL_FORMAT_YV12_P016,
PIXEL_FORMAT_I420_P016,
PIXEL_FORMAT_NV21_P016,
PIXEL_FORMAT_NV12_P016,
/***
* YYYYUUVV, YU16 is the same
*/
PIXEL_FORMAT_YUV422P,
/***
* YYYYVVUU
*/
PIXEL_FORMAT_YV16,
/***
* YYYYUVUV NV16 is the same
*/
PIXEL_FORMAT_YUV422SP,
/***
* YYYYVUVU
*/
PIXEL_FORMAT_NV61,
PIXEL_FORMAT_YUV422P_P010,
PIXEL_FORMAT_YV16_P010,
PIXEL_FORMAT_YUV422SP_P010,
PIXEL_FORMAT_NV61_P010,
/***
* YYUUVV
*/
PIXEL_FORMAT_YUV444P,
/***
* YYUVUV
*/
PIXEL_FORMAT_YUV444SP,
PIXEL_FORMAT_YUYV,
PIXEL_FORMAT_YVYU,
PIXEL_FORMAT_UYVY,
PIXEL_FORMAT_VYUY,
PIXEL_FORMAT_YUV_MB32_420,
PIXEL_FORMAT_YUV_MB32_422,
PIXEL_FORMAT_YUV_MB32_444,
PIXEL_FORMAT_YUV_MAX,
PIXEL_FORMAT_RGB_MIN,
PIXEL_FORMAT_RGBA,
PIXEL_FORMAT_ARGB,
PIXEL_FORMAT_ABGR,
PIXEL_FORMAT_BGRA,
PIXEL_FORMAT_RGBA_5658,
PIXEL_FORMAT_ARGB_8565,
PIXEL_FORMAT_ABGR_8565,
PIXEL_FORMAT_BGRA_5658,
PIXEL_FORMAT_RGBA_5551,
PIXEL_FORMAT_ARGB_1555,
PIXEL_FORMAT_ABGR_1555,
PIXEL_FORMAT_BGRA_5551,
PIXEL_FORMAT_RGBA_4444,
PIXEL_FORMAT_ARGB_4444,
PIXEL_FORMAT_ABGR_4444,
PIXEL_FORMAT_BGRA_4444,
PIXEL_FORMAT_RGB_888,
PIXEL_FORMAT_BGR_888,
PIXEL_FORMAT_RGB_565,
PIXEL_FORMAT_BGR_565,
PIXEL_FORMAT_RGB_555,
PIXEL_FORMAT_BGR_555,
PIXEL_FORMAT_RGB_444,
PIXEL_FORMAT_BGR_444,
PIXEL_FORMAT_RGB_MAX,
PIXEL_FORMAT_AFBC_YUV420_8,
PIXEL_FORMAT_AFBC_YUV420_10,
PIXEL_FORMAT_AFBC_YUV422_8,
PIXEL_FORMAT_AFBC_YUV422_10,
/***
* for usb camera
*/
PIXEL_FORMAT_H264,
PIXEL_FORMAT_MJPEG,
PIXEL_FORMAT_MAX,
} MppPixelFormat;
需要特别指出 的是:每一种编解码器有自己定义的格式类型,需要进行格式的对应,下面是 ffmpeg 的格式对应示例:
#define PIXEL_FORMAT_MAPPING_DEFINE(Type, format) \
typedef struct _AL##Type##PixelFormatMapping { \
MppPixelFormat eMppPixelFormat; \
format e##Type##PixelFormat; \
} AL##Type##PixelFormatMapping;
#define PIXEL_FORMAT_MAPPING_CONVERT(Type, type, format) \
static MppPixelFormat get_##type##_mpp_pixel_format(format src_format) \
{ \
S32 i = 0; \
S32 mapping_length = NUM_OF(stAL##Type##PixelFormatMapping); \
for(i = 0; i < mapping_length; i ++) \
{ \
if(src_format == stAL##Type##PixelFormatMapping[i].e##Type##PixelFormat) \
return stAL##Type##PixelFormatMapping[i].eMppPixelFormat; \
} \
\
mpp_loge("Can not find the mapping format, please check it !"); \
return PIXEL_FORMAT_UNKNOWN; \
} \
\
static format get_##type##_codec_pixel_format(MppPixelFormat src_format) \
{ \
S32 i = 0; \
S32 mapping_length = NUM_OF(stAL##Type##PixelFormatMapping); \
for(i = 0; i < mapping_length; i ++) \
{ \
if(src_format == stAL##Type##PixelFormatMapping[i].eMppPixelFormat) \
return stAL##Type##PixelFormatMapping[i].e##Type##PixelFormat; \
} \
\
mpp_loge("Can not find the mapping format, please check it !"); \
return (format)0; \
}
...
PIXEL_FORMAT_MAPPING_DEFINE(FFMpegDec, enum AVPixelFormat)
static const ALFFMpegDecPixelFormatMapping stALFFMpegDecPixelFormatMapping[] = {
{PIXEL_FORMAT_I420, AV_PIX_FMT_YUV420P},
{PIXEL_FORMAT_NV12, AV_PIX_FMT_NV12},
{PIXEL_FORMAT_YVYU, AV_PIX_FMT_YVYU422},
{PIXEL_FORMAT_UYVY, AV_PIX_FMT_UYVY422},
{PIXEL_FORMAT_YUYV, AV_PIX_FMT_YUYV422},
{PIXEL_FORMAT_RGBA, AV_PIX_FMT_RGBA},
{PIXEL_FORMAT_BGRA, AV_PIX_FMT_BGRA},
{PIXEL_FORMAT_ARGB, AV_PIX_FMT_ARGB},
{PIXEL_FORMAT_ABGR, AV_PIX_FMT_ABGR},
};
PIXEL_FORMAT_MAPPING_CONVERT(FFMpegDec, ffmpegdec, enum AVPixelFormat)
3.4.1.4 struct MppData
数据类型基类,MppPacket 和 MppFrame 继承于 MppData。
/*
* +------------------------+
* | MppData |
* +------------------------+
* | eType |
* +-----------^------------+
* |
* +-----------------+---------------+
* | |
* +----------+-------------+ +-----------+-----------+
* | MppPacket | | MppFrame |
* +------------------------+ +-----------------------+
* | eBaseData | | eBaseData |
* | pData | | nDataUsedNum |
* | nLength | | pData0 |
* | | | pData1 |
* | | | pData2 |
* +------------------------+ +-----------------------+
*
*/
/***
* @description: mpp data type struct.
*
*/
typedef enum _MppDataType {
/***
* stream type, bitstream, un-decoded data or encoded data maybe.
*/
MPP_DATA_STREAM = 1,
/***
* frame type, YUV/RGB format, decoded data or un-encoded data maybe.
*/
MPP_DATA_FRAME = 2,
MPP_DATA_UNKNOWN = 1023
} MppDataType;
/***
* @description: abstruct MppData struct.
*
* important struct.
*
* data abstruct from MppFrame and MppPacket.
*/
typedef struct _MppData {
MppDataType eType;
} MppData;
3.4.1.5 enum MppReturnValue
MPP 返回值:
typedef enum _MppReturnValue {
MPP_OK = 0,
/***
* error about memory
*/
MPP_OUT_OF_MEM = -1,
MPP_MALLOC_FAILED = -2,
MPP_MMAP_FAILED = -3,
MPP_MUNMAP_FAILED = -4,
MPP_NULL_POINTER = -5,
/***
* error about file
*/
MPP_FILE_NOT_EXIST = -100,
MPP_OPEN_FAILED = -101,
MPP_IOCTL_FAILED = -102,
MPP_CLOSE_FAILED = -103,
MPP_POLL_FAILED = -104,
/***
* error about codec
*/
MPP_NO_STREAM = -200,
MPP_NO_FRAME = -201,
MPP_DECODER_ERROR = -202,
MPP_ENCODER_ERROR = -203,
MPP_CONVERTER_ERROR = -204,
MPP_CODER_EOS = -205,
MPP_CODER_NO_DATA = -206,
MPP_RESOLUTION_CHANGED = -207,
MPP_ERROR_FRAME = -208,
MPP_CODER_NULL_DATA = -209,
/***
* error about dataqueue
*/
MPP_DATAQUEUE_FULL = -300,
MPP_DATAQUEUE_EMPTY = -301,
/***
* other
*/
MPP_INIT_FAILED = -400,
MPP_CHECK_FAILED = -401,
MPP_BIND_NOT_MATCH = -402,
MPP_NOT_SUPPORTED_FORMAT = -403,
/*unknown error*/
MPP_ERROR_UNKNOWN = -1023
} MppReturnValue;
3.4.2 解码数据结构
3.4.2.1 struct MppVdecCtx
视频解码器上下文,通过 VDEC_CreateChannel 和 VDEC_Init 进行创建和初始化。
typedef struct _MppVdecCtx {
MppProcessNode pNode; ;用于bind系统的pipeline的创建
MppModuleType eCodecType; ;选择的解码插件
MppModule *pModule; ;解码插件动态库的上下文
MppVdecPara stVdecPara; ;解码参数集
} MppVdecCtx;
3.4.2.2 struct MppVdecPara
解码器参数结构体。
/***
* @description: para sent and get between application and decoder.
*/
typedef struct _MppVdecPara {
/***
* set to MPP
*/
MppCodingType eCodingType; ;视频编码格式
S32 nProfile; ;视频编码的profile
/***
* read from MPP
*/
MppFrameBufferType eFrameBufferType; ;frame帧的buffer类型
MppDataTransmissinMode eDataTransmissinMode; ;输入输出buffer的传输类型
/***
* set to MPP
*/
S32 nWidth; ;视频宽
S32 nHeight; ;视频高
S32 nStride; ;视频对齐宽度
S32 nScale; ;视频缩放比例
/***
* Horizontal downscale ratio, [1, 256]
* set to MPP
*/
S32 nHorizonScaleDownRatio; ;视频水平缩放比例
/***
* Vertical downscale ratio, [1, 128]
* set to MPP
*/
S32 nVerticalScaleDownRatio; ;视频垂直缩放比例
/***
* Downscaled frame width in pixels
* set to MPP
*/
S32 nHorizonScaleDownFrameWidth; ;视频水平缩放宽度
/***
* Downscaled frame height in pixels
* set to MPP
*/
S32 nVerticalScaleDownFrameHeight; ;视频垂直缩放高度
/***
* 0, 90, 180, 270
* set to MPP
*/
S32 nRotateDegree; ;视频旋转角度
S32 bThumbnailMode; ;暂未使用
BOOL bIsInterlaced; ;是否i源
BOOL bIsFrameReordering;
BOOL bIgnoreStreamHeaders;
MppPixelFormat eOutputPixelFormat; ;输出像素格式
BOOL bNoBFrames;
BOOL bDisable3D;
BOOL bSupportMaf;
BOOL bDispErrorFrame;
BOOL bInputBlockModeEnable; ;bitstreem输入是否开启block模式
BOOL bOutputBlockModeEnable; ;frame输出是否开启block模式
/***
* read from MPP
*/
/***
* input buffer num that APP can use
*/
S32 nInputQueueLeftNum;
S32 nOutputQueueLeftNum;
S32 nInputBufferNum;
S32 nOutputBufferNum;
void* pFrame[64];
S32 nOldWidth;
S32 nOldHeight;
BOOL bIsResolutionChanged;
/***
* used for chromium
*/
BOOL bIsBufferInDecoder[64];
S32 nOutputBufferFd[64];
} MppVdecPara;
3.4.3 编码数据结构
3.4.3.1 struct MppVencCtx
视频编码器上下文,通过 VENC_CreateChannel 和 VENC_Init 进行创建和初始化。
typedef struct _MppVencCtx {
MppProcessNode pNode; ;用于bind系统的pipeline的创建
MppModuleType eCodecType; ;选择的编码插件
MppVencPara stVencPara; ;编码参数集
MppModule *pModule; ;编码插件动态库的上下文
} MppVencCtx;
3.4.3.2 struct MppVencPara
编码器参数结构体。
/***
* @description: para sent and get between application and encoder.
*/
typedef struct _MppVencPara {
/***
* set to MPP
*/
MppCodingType eCodingType; ;视频编码格式
MppPixelFormat PixelFormat; ;输入frame的像素格式
/***
* read from MPP
*/
MppFrameBufferType eFrameBufferType; ;frame帧的buffer类型
MppDataTransmissinMode eDataTransmissinMode; ;输入输出buffer的传输类型
/***
* set to MPP
*/
S32 nWidth; ;视频宽
S32 nHeight; ;视频高
S32 nStride; ;视频对齐宽度
S32 nBitrate; ;视频码率
S32 nFrameRate; ;视频帧率
} MppVencPara;
3.4.4 G2D 数据结构
3.4.4.1 struct MppG2dCtx
图像处理器上下文。
typedef struct _MppG2dCtx {
MppProcessNode pNode; ;用于bind系统的pipeline的创建
MppModuleType eCodecType; ;选择的图像处理插件
MppModule *pModule; ;图像处理插件动态库的上下文
MppG2dPara stG2dPara; ;图像处理参数集
} MppG2dCtx;
3.4.4.2 MppG2dPara(待完善)
typedef struct _MppG2dPara {
/***
* read from MPP
*/
MppFrameBufferType eInputFrameBufferType; ;输入frame帧的buffer类型
MppFrameBufferType eOutputFrameBufferType; ;输出frame帧的buffer类型
MppDataTransmissinMode eDataTransmissinMode; ;输入输出buffer的传输类型
/***
* set to MPP
*/
MppG2dCmd eG2dCmd; ;处理命令
MppPixelFormat eInputPixelFormat; ;输入frame帧的像素格式
MppPixelFormat eOutputPixelFormat; ;输出frame帧的像素格式
S32 nInputBufFd; ;输入frame帧的fd
S32 nOutputBufFd; ;输出frame帧的fd
S32 nInputWidth; ;输入frame帧的宽
S32 nInputHeight; ;输入frame帧的高
S32 nOutputWidth; ;输出frame帧的宽
S32 nOutputHeight; ;输出frame帧的高
S32 nInputBufSize; ;输入frame帧的size
S32 nOutputBufSize; ;输出frrame帧的size
union {
MppG2dFillColorPara sFillColorPara; ;颜色填充参数
MppG2dCopyPara sCopyPara; ;复制参数
MppG2dScalePara sScalePara; ;缩放参数
MppG2dRotatePara sRotatePara; ;旋转参数
MppG2dMaskPara sMaskPara;
MppG2dDrawPara sDrawPara;
};
} MppG2dPara;
3.4.5 VI 数据结构
3.4.5.1 struct MppViCtx
视频输入上下文。
typedef struct _MppViCtx {
MppProcessNode pNode; ;用于bind系统的pipeline的创建
MppModuleType eViType; ;选择的视频输入插件
MppModule *pModule; ;视频输入插件动态库的上下文
MppViPara stViPara; ;视频输入参数集
} MppViCtx;
3.4.5.2 MppViPara
typedef struct _MppViPara {
MppFrameBufferType eFrameBufferType; ;输入frame帧的buffer类型
MppDataTransmissinMode eDataTransmissinMode; ;输入输出buffer的传输类型
BOOL bIsFrame;
/***
* for frame
*/
MppPixelFormat ePixelFormat; ;输入frame的像素格式
S32 nWidth; ;输入frame的宽
S32 nHeight; ;输入frame的高
S32 nStride; ;输入frame的水平对齐宽度
/***
* for packet
*/
MppCodingType eCodingType; ;输入packet的视频编码格式
/***
* for vi v4l2
*/
S32 nBufferNum; ;申请的buffer数量
U8* pVideoDeviceName; ;V4L2的设备节点
/***
* for vi file
*/
U8* pInputFileName; ;输入文件的路径
} MppViPara;
3.4.6 VO 数据结构
3.4.6.1 struct MppVoCtx
视频输入上下文。
typedef struct _MppVoCtx {
MppProcessNode pNode; ;用于bind系统的pipeline的创建
MppModuleType eVoType; ;选择的视频输出插件
MppModule *pModule; ;视频输出插件动态库的上下文
MppVoPara stVoPara; ;视频输出参数集
} MppVoCtx;
3.4.6.2 MppVoPara
typedef struct _MppVoPara {
MppFrameBufferType eFrameBufferType; ;输出frame帧的buffer类型
MppDataTransmissinMode eDataTransmissinMode; ;输入输出buffer的传输类型
BOOL bIsFrame;
/***
* for frame
*/
MppPixelFormat ePixelFormat; ;输出frame的像素格式
S32 nWidth; ;输出frame的宽
S32 nHeight; ;输 出frame的高
S32 nStride; ;输出frame的水平对齐宽度
/***
* for vo file
*/
U8* pOutputFileName; ;输出文件的路径
} MppVoPara;
3.4.7 SYS 数据结构(待完善)
3.4.7.1 struct MppProcessFlowCtx
BIND 系统 pipeline 上下文。
/***
* @description: main process flow struct
*
* manage the whole process flow, maybe include some process nodes.
*/
typedef struct _MppProcessFlowCtx {
/***
* the total node num of the flow.
*/
S32 nNodeNum;
/***
* every node in this flow.
*/
MppProcessNode *pNode[MAX_NODE_NUM];
/***
* data transmission thread between nodes.
*/
pthread_t pthread[MAX_NODE_NUM];
} MppProcessFlowCtx;
3.4.7.2 struct MppProcessNode
BIND 系统 pipeline 的每一个 node 节点的定义。
/***
* @description: main process node struct
*
* manage every process node.
*/
typedef struct _MppProcessNode {
S32 nNodeId;
MppProcessNodeType eType;
ALBaseContext *pAlBaseContext;
MppOps *ops;
} MppProcessNode;
3.4.7.3 struct MppOps
接口抽象。
/***
* @description: common ops for bind node
*
*/
typedef struct _MppOps {
/***
* @description: send unhandled data to process node
* @param {ALBaseContext} *base_context
* @param {MppData} *sink_data
* @return {*}
*/
S32 (*handle_data)(ALBaseContext *base_context, MppData *sink_data);
/***
* @description: get handled result from process node
* @param {ALBaseContext} *base_context
* @param {MppData} *src_data
* @return {*}
*/
S32 (*get_result)(ALBaseContext *base_context, MppData *src_data);
/***
* @description: return the buffer to process node if needed
* @param {ALBaseContext} *base_context
* @param {MppData} *src_data
* @return {*}
*/
S32 (*return_result)(ALBaseContext *base_context, MppData *src_data);
} MppOps;
3.4.7.4 struct MppProcessNodeType
该枚举定义了 node 节点的类型。
/***
* @description: process node type enum
*
*/
typedef enum _MppProcessNodeType {
/***
* video decoder node, bitstream in and frame out
*/
VDEC = 1,
/***
* video encoder node, frame in and bitstream out
*/
VENC = 2,
/***
* graphic 2d node, frame in and frame out
*/
G2D = 3,
} MppProcessNodeType;
3.4.8 内部关键数据结构
3.4.8.1 struct MppFrame
struct _MppFrame {
/**
* parent class
*/
MppData eBaseData; ;MppData基类
/**
* video parameter
*/
MppPixelFormat ePixelFormat; ;视频的像素格式
S32 nWidth; ;视频的宽
S32 nHeight; ;视频的高
S32 nLineStride; ;视频的对齐宽度
S32 nFrameRate; ;视频的帧率
/**
* frame parameter
*/
S64 nPts; ;frame的pts
BOOL bEos; ;frame的eos flag
MppFrameBufferType eBufferType; ;frame帧的buffer类型
S32 nDataUsedNum; ;planner的数量
S32 nID; ;frame的ID
U8 *pData0; ;planner0的地址
U8 *pData1; ;planner1的地址
U8 *pData2; ;planner2的地址
U8 *pData3; ;planner3的地址
void *pMetaData;
S32 nFd[MPP_MAX_PLANES];
U32 refCount;
DmaBufWrapper *pDmaBufWrapper;
// environment variable
BOOL bEnableUnfreeFrameDebug;
};
3.4.8.2 struct MppPacket
struct _MppPacket {
/**
* parent class
*/
MppData eBaseData; ;MppData基类
/**
* video parameter
*/
MppPixelFormat ePixelFormat; ;视频的像素格式
S32 nWidth; ;视频的宽
S32 nHeight; ;视频的高
S32 nLineStride; ;视频的对齐宽度
S32 nFrameRate; ;视频的帧率
/**
* packet parameter
*/
U8 *pData; ;packet的地址
S32 nTotalSize; // total size that PACKET_Alloc
S32 nLength; // data length, nLength <= nTotalSize
void *pMetaData;
S32 nID; ;packet的ID
S64 nPts; ;packet的pts
S64 nDts; ;packet的dts
BOOL bEos; ;packet的eos flag
// environment variable
BOOL bEnableUnfreePacketDebug;
};
3.4.8.3 struct ALBaseContex/ALXxxBaseContext
typedef struct _ALBaseContext ALBaseContext;
typedef struct _ALDecBaseContext ALDecBaseContext;
typedef struct _ALEncBaseContext ALEncBaseContext;
typedef struct _ALG2dBaseContext ALG2dBaseContext;
typedef struct _ALVoBaseContext ALVoBaseContext;
typedef struct _ALViBaseContext ALViBaseContext;
struct _ALBaseContext {};
struct _ALDecBaseContext {
ALBaseContext stAlBaseContext;
};
struct _ALEncBaseContext {
ALBaseContext stAlBaseContext;
};
struct _ALG2dBaseContext {
ALBaseContext stAlBaseContext;
};
struct _ALVoBaseContext {
ALBaseContext stAlBaseContext;
};
struct _ALViBaseContext {
ALBaseContext stAlBaseContext;
3.5 接口说明
3.5.1 外部接口
3.5.1.1 VDEC
接口 | 说明 | 参数 | 返回值 |
---|---|---|---|
VDEC_CreateChannel | 创建解码器 | 无 | MppVdecCtx*:解码器上下文 |
VDEC_Init | 初始化解码器 | MppVdecCtx *ctx:解码器上下文 | 0:成功 非0:错误码 |
VDEC_SetParam | 设置解码器参数 | MppVdecCtx *ctx:解码器上下文 | 0:成功 非0:错误码 |
VDEC_GetParam | 获取解码器参数 | MppVdecCtx *ctx:解码器上下文 MppVdecPara **stVdecPara:参数 | 0:成功 非0:错误码 |
VDEC_GetDefaultParam | 获取默认解码器参数 | MppVdecCtx *ctx:解码器上下文 | 0:成功 非0:错误码 |
VDEC_Decode | 传送码流给解码器 | MppVdecCtx *ctx:解码器上下文 MppData *sink_data:buffer | 0:成功 非0:错误码 |
VDEC_RequestOutputFrame | 获取解码帧 | MppVdecCtx *ctx:解码器上下文 MppData *src_data:解码出来的帧 | 0:成功 非0:错误码 |
VDEC_ReturnOutputFrame | 归还解码帧 | MppVdecCtx *ctx:解码器上下文 MppData *src_data:解码出来的帧 | 0:成功 非0:错误码 |
VDEC_DestroyChannel | 销毁解码器 | MppVdecCtx *ctx:解码器上下文 | 0:成功 非0:错误码 |
VDEC_ResetChannel | 重置解码器 | MppVdecCtx *ctx:解码器上下文 | 0:成功 非0:错误码 |
3.5.1.2 VENC
接口 | 说明 | 参数 | 返回值 |
---|---|---|---|
VENC_CreateChannel | 创建编码器 | 无 | MppVencCtx*:编码器上下文 |
VENC_Init | 初始化编码器 | MppVencCtx *ctx:编码器上下文 | 0:成功 非0:错误码 |
VENC_SetParam | 设置编码器参数 | MppVencCtx *ctx:编码器上下文 MppVencPara *para:编码器参数 | 0:成功 非0:错误码 |
VENC_GetParam | 获取编码器参数 | MppVencCtx *ctx:编码器上下文 MppVencPara *para:编码器参数 | 0:成功 非0:错误码 |
VENC_SendInputFrame | 向编码器送帧 | MppVencCtx *ctx:编码器上下文 MppData *sink_data:编码帧 | 0:成功 非0:错误码 |
VENC_ReturnInputFrame | 向编码器回收帧 | MppVencCtx *ctx:编码器上下文 MppData *sink_data:编码帧 | 0:成功 非0:错误码 |
VENC_GetOutputStreamBuffer | 获取编码后码流 | MppVencCtx *ctx:编码器上下文 MppData *src_data:编码出来的码流 | 0:成功 非0:错误码 |
VENC_DestroyChannel | 销毁编码器 | MppVencCtx *ctx:编码器上下文 | 0:成功 非0:错误码 |
VENC_ResetChannel | 重置编码器 | MppVencCtx *ctx:编码器上下文 | 0:成功 非0:错误码 |
VENC_Flush | 刷掉编码器内部buffer | MppVencCtx *ctx:编码器上下文 | 0:成功 非0:错误码 |
3.5.1.3 G2D(待完善)
接口 | 说明 | 参数 | 返回值 |
---|---|---|---|
G2D_CreateChannel | 创建G2D | 无 | MppG2dCtx*:G2D上下文 |
G2D_Init | 初始化G2D | MppG2dCtx *ctx:G2D上下文 | 0:成功 非0:错误码 |
G2D_SetParam | 设置G2D参数 | MppG2dCtx*ctx:G2D上下文 MppG2dPara *para:G2D参数 | 0:成功 非0:错误码 |
G2D_GetParam | 获取G2D参数 | MppG2dCtx*ctx:G2D上下文 MppG2dPara *para:G2D参数 | 0:成功 非0:错误码 |
G2D_SendInputFrame | 传送待处理帧 | MppG2dCtx*ctx:G2D上下文 MppData *sink_data:待处理帧 | 0:成功 非0:错误码 |
G2D_ReturnInputFrame | 归还待处理帧帧 | MppG2dCtx*ctx:G2D上下文 MppData *sink_data:待处理帧 | 0:成功 非0:错误码 |
G2D_RequestOutputFrame | 获取处理后的帧 | MppG2dCtx*ctx:G2D上下文 MppData *src_data:处理后的帧 | 0:成功 非0:错误码 |
G2D_ReturnOutputFrame | 释放处理后的帧 | MppG2dCtx*ctx:G2D上下文 MppData *src_data:处理后的帧 | 0:成功 非0:错误码 |
G2D_DestoryChannel | 销毁G2D | MppG2dCtx*ctx:G2D上下文 | 0:成功 非0:错误码 |
3.5.1.4 VI
接口 | 说明 | 参数 | 返回值 |
---|---|---|---|
VI_CreateChannel | 创建VI | 无 | MppViCtx*:VI上下文 |
VI_Init | 初始化VI | MppViCtx *ctx:VI上下文 | 0:成功 非0:错误码 |
VI_SetParam | 设置VI参数 | MppViCtx *ctx:VI上下文 MppViPara *para:VI参数 | 0:成功 非0:错误码 |
VI_GetParam | 获取VI参数 | MppViCtx *ctx:VI上下文 MppViPara *para:VI参数 | 0:成功 非0:错误码 |
VI_RequestOutputData | 获取输入数据 | MppViCtx *ctx:VI上下文 MppData *src_data:输入数据 | 0:成功 非0:错误码 |
VI_ReturnOutputData | 释放输入数据 | MppViCtx *ctx:VI上下文 MppData *src_data:输入数据 | 0:成功 非0:错误码 |
VI_DestoryChannel | 销毁VI | MppViCtx *ctx:VI上下文 | 0:成功 非0:错误码 |
3.5.1.5 VO
接口 | 说明 | 参数 | 返回值 |
---|---|---|---|
VO_CreateChannel | 创建VO | 无 | MppVoCtx *:图像处理上下文 |
VO_Init | 初始化VI | MppVoCtx *ctx:编码器上下文 | 0:成功 非0:错误码 |
VO_SetParam | 设置VI参数 | MppVoCtx *ctx:VO上下文 MppVoPara *para:VO参数 | 0:成功 非0:错误码 |
VO_GetParam | 获取VI参数 | MppVoCtx *ctx:VO上下文 MppVoPara **para:VO参数 | 0:成功 非0:错误码 |
VO_Process | 输出数据 | MppVoCtx *ctx:VO上下文 MppData *sink_data:输出数据 | 0:成功 非0:错误码 |
VO_DestoryChannel | 销毁VO | MppVoCtx *ctx:VO上下文 | 0:成功 非0:错误码 |
3.5.1.6 SYS
接口 | 说明 | 参数 | 返回值 |
---|---|---|---|
SYS_GetVersion | 获取MPP版本号 | MppVersion *version:MPP版本号 | 0:成功 非0:错误码 |
SYS_CreateFlow | 创建BIND flow | 无 | MppProcessFlowCtx*:flow上下文 |
SYS_CreateNode | 创建BIND node(节点) | MppProcessNodeType type:节点类型 | MppProcessNode*:node上下文 |
SYS_Init | 初始化BIND flow | MppProcessFlowCtx *ctx:flow上下文 | 无 |
SYS_Destory | 销毁BIND flow | MppProcessFlowCtx *ctx:flow上下文 | 无 |
SYS_Bind | 数据源绑定数据接收者 | MppProcessFlowCtx *ctx:flow上下文 MppProcessNode *src_ctx:数据源 MppProcessNode *sink_ctx:数据接受者 | 0:成功 非0:错误码 |
SYS_UnBind | 解绑所有数据源和数据接收者 | MppProcessFlowCtx *ctx:flow上下文 | 无 |
SYS_Handledata | 处理数据 | MppProcessFlowCtx *ctx:flow上下文 MppData *sink_data:待处理数据 | 无 |
SYS_Getresult | 返回结果 | MppProcessFlowCtx *ctx:flow上下文 MppData *src_data:处理完成的数据 | 无 |
3.6 测试程序
3.6.1 单路解码测试(vi_file_vdec_vo_test)
VI(file) --> VDEC(linlonv5v7) --> VO(file or sdl2)
3.6.1.1 测试程序使用说明
bianbu@k1:~$ vi_file_vdec_vo_test -H
Usage:
-H --help Print help
-i --input Input file path
-c --codingtype Coding type
-m --moduletype Module type
-o --save_frame_file Saving picture file path
-w --width Video width
-h --height Video height
-f --format Video PixelFormat
--codectype:
0 CODEC_AUTO
1 CODEC_OPENH264
2 CODEC_FFMPEG
3 CODEC_SFDEC
4 CODEC_SFENC
5 CODEC_CODADEC
6 CODEC_SFOMX
7 CODEC_V4L2
8 CODEC_FAKEDEC
9 CODEC_V4L2_LINLONV5V7
10 CODEC_K1_JPU
100 UNKNOWN
101 VO_SDL2
102 VO_FILE
200 UNKNOWN
201 VI_V4L2
202 VI_K1_CAM
203 VI_FILE
300 UNKNOWN
301 VPS_K1_V2D
--codingtype:
0 CODING_UNKNOWN
1 CODING_H263
2 CODING_H264
3 CODING_H264_MVC
4 CODING_H264_NO_SC
5 CODING_H265
6 CODING_MJPEG
7 CODING_JPEG
8 CODING_VP8
9 CODING_VP9
10 CODING_AV1
11 CODING_AVS
12 CODING_AVS2
13 CODING_MPEG1
14 CODING_MPEG2
15 CODING_MPEG4
16 CODING_RV
17 CODING_VC1
18 CODING_VC1_ANNEX_L
19 CODING_FWHT
--format:
0 PIXEL_FORMAT_UNKNOWN
1 PIXEL_FORMAT_YV12
2 PIXEL_FORMAT_I420
3 PIXEL_FORMAT_NV21
4 PIXEL_FORMAT_NV12
5 PIXEL_FORMAT_YV12_P010
6 PIXEL_FORMAT_I420_P010
7 PIXEL_FORMAT_NV21_P010
8 PIXEL_FORMAT_NV12_P010
9 PIXEL_FORMAT_YV12_P016
10 PIXEL_FORMAT_I420_P016
11 PIXEL_FORMAT_NV21_P016
12 PIXEL_FORMAT_NV12_P016
13 PIXEL_FORMAT_YUV422P
14 PIXEL_FORMAT_YV16
15 PIXEL_FORMAT_YUV422SP
16 PIXEL_FORMAT_NV61
17 PIXEL_FORMAT_YUV422P_P010
18 PIXEL_FORMAT_YV16_P010
19 PIXEL_FORMAT_YUV422SP_P010
20 PIXEL_FORMAT_NV61_P010
21 PIXEL_FORMAT_YUV444P
22 PIXEL_FORMAT_YUV444SP
23 PIXEL_FORMAT_YUYV
24 PIXEL_FORMAT_YVYU
25 PIXEL_FORMAT_UYVY
26 PIXEL_FORMAT_VYUY
27 PIXEL_FORMAT_YUV_MB32_420
28 PIXEL_FORMAT_YUV_MB32_422
29 PIXEL_FORMAT_YUV_MB32_444
31 UNKNOWN
32 PIXEL_FORMAT_RGBA
33 PIXEL_FORMAT_ARGB
34 PIXEL_FORMAT_ABGR
35 PIXEL_FORMAT_BGRA
36 PIXEL_FORMAT_RGBA_5658
37 PIXEL_FORMAT_ARGB_8565
38 PIXEL_FORMAT_ABGR_8565
39 PIXEL_FORMAT_BGRA_5658
40 PIXEL_FORMAT_RGBA_5551
41 PIXEL_FORMAT_ARGB_1555
42 PIXEL_FORMAT_ABGR_1555
43 PIXEL_FORMAT_BGRA_5551
44 PIXEL_FORMAT_RGBA_4444
45 PIXEL_FORMAT_ARGB_4444
46 PIXEL_FORMAT_ABGR_4444
47 PIXEL_FORMAT_BGRA_4444
48 PIXEL_FORMAT_RGB_888
49 PIXEL_FORMAT_BGR_888
50 PIXEL_FORMAT_RGB_565
51 PIXEL_FORMAT_BGR_565
52 PIXEL_FORMAT_RGB_555
53 PIXEL_FORMAT_BGR_555
54 PIXEL_FORMAT_RGB_444
55 PIXEL_FORMAT_BGR_444
使用 LINLONV5V7 解码器将文件中读取的 H.264 码流 input.264 解码为 NV12 的 output.yuv,输出到文件,如下:
vdec_test -i input.264 -m 203,9,102 -c 2 -f 4 -o output.yuv
// -m 203,9,102
// 203 表示 VI_FILE
// 9 表示 CODEC_V4L2_LINLONV5V7
// 102 表示 VO_FILE
3.6.1.2 测试程序代码流程
测试程序代码流程比较简单,这里不赘述,可自行查看源码,位置在:
mpp/test/vi_file_vdec_vo_test.c
3.6.2 编码测试(vi_file_venc_sync_userptr_vo_file_test)
VI(file) --> VENC(linlonv5v7) --> VO(file)
3.6.2.1 测试程序使用说明
bianbu@k1:~$ vi_file_venc_sync_userptr_vo_file_test -H
Usage:
-H --help Print help
-i --input Input file path
-c --codingtype Coding type
-m --moduletype Module type
-o --save_frame_file Saving picture file path
-w --width Video width
-h --height Video height
-f --format Video PixelFormat
--codectype:
0 CODEC_AUTO
1 CODEC_OPENH264
2 CODEC_FFMPEG
3 CODEC_SFDEC
4 CODEC_SFENC
5 CODEC_CODADEC
6 CODEC_SFOMX
7 CODEC_V4L2
8 CODEC_FAKEDEC
9 CODEC_V4L2_LINLONV5V7
10 CODEC_K1_JPU
100 UNKNOWN
101 VO_SDL2
102 VO_FILE
200 UNKNOWN
201 VI_V4L2
202 VI_K1_CAM
203 VI_FILE
300 UNKNOWN
301 VPS_K1_V2D
--codingtype:
0 CODING_UNKNOWN
1 CODING_H263
2 CODING_H264
3 CODING_H264_MVC
4 CODING_H264_NO_SC
5 CODING_H265
6 CODING_MJPEG
7 CODING_JPEG
8 CODING_VP8
9 CODING_VP9
10 CODING_AV1
11 CODING_AVS
12 CODING_AVS2
13 CODING_MPEG1
14 CODING_MPEG2
15 CODING_MPEG4
16 CODING_RV
17 CODING_VC1
18 CODING_VC1_ANNEX_L
19 CODING_FWHT
--format:
0 PIXEL_FORMAT_UNKNOWN
1 PIXEL_FORMAT_YV12
2 PIXEL_FORMAT_I420
3 PIXEL_FORMAT_NV21
4 PIXEL_FORMAT_NV12
5 PIXEL_FORMAT_YV12_P010
6 PIXEL_FORMAT_I420_P010
7 PIXEL_FORMAT_NV21_P010
8 PIXEL_FORMAT_NV12_P010
9 PIXEL_FORMAT_YV12_P016
10 PIXEL_FORMAT_I420_P016
11 PIXEL_FORMAT_NV21_P016
12 PIXEL_FORMAT_NV12_P016
13 PIXEL_FORMAT_YUV422P
14 PIXEL_FORMAT_YV16
15 PIXEL_FORMAT_YUV422SP
16 PIXEL_FORMAT_NV61
17 PIXEL_FORMAT_YUV422P_P010
18 PIXEL_FORMAT_YV16_P010
19 PIXEL_FORMAT_YUV422SP_P010
20 PIXEL_FORMAT_NV61_P010
21 PIXEL_FORMAT_YUV444P
22 PIXEL_FORMAT_YUV444SP
23 PIXEL_FORMAT_YUYV
24 PIXEL_FORMAT_YVYU
25 PIXEL_FORMAT_UYVY
26 PIXEL_FORMAT_VYUY
27 PIXEL_FORMAT_YUV_MB32_420
28 PIXEL_FORMAT_YUV_MB32_422
29 PIXEL_FORMAT_YUV_MB32_444
31 UNKNOWN
32 PIXEL_FORMAT_RGBA
33 PIXEL_FORMAT_ARGB
34 PIXEL_FORMAT_ABGR
35 PIXEL_FORMAT_BGRA
36 PIXEL_FORMAT_RGBA_5658
37 PIXEL_FORMAT_ARGB_8565
38 PIXEL_FORMAT_ABGR_8565
39 PIXEL_FORMAT_BGRA_5658
40 PIXEL_FORMAT_RGBA_5551
41 PIXEL_FORMAT_ARGB_1555
42 PIXEL_FORMAT_ABGR_1555
43 PIXEL_FORMAT_BGRA_5551
44 PIXEL_FORMAT_RGBA_4444
45 PIXEL_FORMAT_ARGB_4444
46 PIXEL_FORMAT_ABGR_4444
47 PIXEL_FORMAT_BGRA_4444
48 PIXEL_FORMAT_RGB_888
49 PIXEL_FORMAT_BGR_888
50 PIXEL_FORMAT_RGB_565
51 PIXEL_FORMAT_BGR_565
52 PIXEL_FORMAT_RGB_555
53 PIXEL_FORMAT_BGR_555
54 PIXEL_FORMAT_RGB_444
55 PIXEL_FORMAT_BGR_444
使用 LINLONV5V7 编码器将文件输入的 NV12 的 input.yuv(1280×720)编码为 H.264 码流 output.264,保存到文件,如下:
vi_file_venc_sync_userptr_vo_file_test -i input.yuv -m 293,9,102 -c 2 -f 4 -w 1280 -h 720 -o output.264
// -m 203,9,102
// 203 表示 VI_FILE
// 9 表示 CODEC_V4L2_LINLONV5V7
// 102 表示 VO_FILE
3.6.2.2 测试程序代码流程
测试程序代码流程比较简单,这里不赘述,可自行查看源码,位置在:
mpp/test/vi_file_venc_sync_userptr_vo_file_test.c
3.6.3 解码后编码测试(vi_file_vdec_venc_sync_userptr_vo_file_test)
VI(file) --> VDEC(linlonv5v7) --> VENC(linlonv5v7) --> VO(file)
3.6.3.1 测试程序使用说明
bianbu@k1:~$ vi_file_vdec_venc_sync_userptr_vo_file_test -H
Usage:
-H --help Print help
-i --input Input file path
-c --codingtype Coding type
-m --moduletype Module type
-o --save_frame_file Saving picture file path
-w --width Video width
-h --height Video height
-f --format Video PixelFormat
--codectype:
0 CODEC_AUTO
1 CODEC_OPENH264
2 CODEC_FFMPEG
3 CODEC_SFDEC
4 CODEC_SFENC
5 CODEC_CODADEC
6 CODEC_SFOMX
7 CODEC_V4L2
8 CODEC_FAKEDEC
9 CODEC_V4L2_LINLONV5V7
10 CODEC_K1_JPU
100 UNKNOWN
101 VO_SDL2
102 VO_FILE
200 UNKNOWN
201 VI_V4L2
202 VI_K1_CAM
203 VI_FILE
300 UNKNOWN
301 VPS_K1_V2D
--codingtype:
0 CODING_UNKNOWN
1 CODING_H263
2 CODING_H264
3 CODING_H264_MVC
4 CODING_H264_NO_SC
5 CODING_H265
6 CODING_MJPEG
7 CODING_JPEG
8 CODING_VP8
9 CODING_VP9
10 CODING_AV1
11 CODING_AVS
12 CODING_AVS2
13 CODING_MPEG1
14 CODING_MPEG2
15 CODING_MPEG4
16 CODING_RV
17 CODING_VC1
18 CODING_VC1_ANNEX_L
19 CODING_FWHT
--format:
0 PIXEL_FORMAT_UNKNOWN
1 PIXEL_FORMAT_YV12
2 PIXEL_FORMAT_I420
3 PIXEL_FORMAT_NV21
4 PIXEL_FORMAT_NV12
5 PIXEL_FORMAT_YV12_P010
6 PIXEL_FORMAT_I420_P010
7 PIXEL_FORMAT_NV21_P010
8 PIXEL_FORMAT_NV12_P010
9 PIXEL_FORMAT_YV12_P016
10 PIXEL_FORMAT_I420_P016
11 PIXEL_FORMAT_NV21_P016
12 PIXEL_FORMAT_NV12_P016
13 PIXEL_FORMAT_YUV422P
14 PIXEL_FORMAT_YV16
15 PIXEL_FORMAT_YUV422SP
16 PIXEL_FORMAT_NV61
17 PIXEL_FORMAT_YUV422P_P010
18 PIXEL_FORMAT_YV16_P010
19 PIXEL_FORMAT_YUV422SP_P010
20 PIXEL_FORMAT_NV61_P010
21 PIXEL_FORMAT_YUV444P
22 PIXEL_FORMAT_YUV444SP
23 PIXEL_FORMAT_YUYV
24 PIXEL_FORMAT_YVYU
25 PIXEL_FORMAT_UYVY
26 PIXEL_FORMAT_VYUY
27 PIXEL_FORMAT_YUV_MB32_420
28 PIXEL_FORMAT_YUV_MB32_422
29 PIXEL_FORMAT_YUV_MB32_444
31 UNKNOWN
32 PIXEL_FORMAT_RGBA
33 PIXEL_FORMAT_ARGB
34 PIXEL_FORMAT_ABGR
35 PIXEL_FORMAT_BGRA
36 PIXEL_FORMAT_RGBA_5658
37 PIXEL_FORMAT_ARGB_8565
38 PIXEL_FORMAT_ABGR_8565
39 PIXEL_FORMAT_BGRA_5658
40 PIXEL_FORMAT_RGBA_5551
41 PIXEL_FORMAT_ARGB_1555
42 PIXEL_FORMAT_ABGR_1555
43 PIXEL_FORMAT_BGRA_5551
44 PIXEL_FORMAT_RGBA_4444
45 PIXEL_FORMAT_ARGB_4444
46 PIXEL_FORMAT_ABGR_4444
47 PIXEL_FORMAT_BGRA_4444
48 PIXEL_FORMAT_RGB_888
49 PIXEL_FORMAT_BGR_888
50 PIXEL_FORMAT_RGB_565
51 PIXEL_FORMAT_BGR_565
52 PIXEL_FORMAT_RGB_555
53 PIXEL_FORMAT_BGR_555
54 PIXEL_FORMAT_RGB_444
55 PIXEL_FORMAT_BGR_444
使用 LINLONV5V7 编解码器将文件读取的 H.264 的 input.264(1280×720)先解码为 NV12,后编码为 H.264 码流 output.264,如下:
vi_file_vdec_venc_sync_userptr_vo_file_test -i input.264 -m 203,9,9,102 -c 2 -f 4 -w 1280 -h 720 -o output.264
// -m 203,9,9,102
// 203 表示 VI_FILE
// 9 表示 CODEC_V4L2_LINLONV5V7
// 102 表示 VO_FILE
3.6.3.2 测试程序代码流程
测试程序代码流程比较简单,这里不赘述,可自行查看源码,位置在:
mpp/test/vi_file_vdec_venc_sync_userptr_vo_file_test.c
3.7 硬解支持与验证方法
3.7.1 Bianbu 桌面系统
3.7.1.1 mpv 播放器
mpv 支持 H.264/HEVC/VP8/VP9/MJPEG/MPEG4 等格式的硬件解码,最高支持到 4K60fps,验证方法如下:
- 桌面系统中找到要播放的片源,鼠标右键,选择 mpv 播放
- 终端中,使用命令行播放
mpv xxx.mp4
mpv -fs xxx.mp4 //全屏播放
mpv --loop xxx.mp4 //循环播放
3.7.1.2 totem 播放器
totem 支持 H.264/HEVC/VP8/VP9/MJPEG 等格式的硬件解码,目前最高支持到 4K30fps,验证方法如下:
- 桌面系统中找到要播放的片源,鼠标右键,选择 totem 播放
- 终端中,使用命令行播放
totem xxx.mp4
3.7.1.3 chromium 浏览器
chromium 目前支持 H.264/HEVC 等格式的硬件解码,目前最高支持到 4K30fps,验证方法如下:
- 打开 chromium,播放 Bilibili 的片源
- 打开 chromium,播放优酷的片源
- 打开 chromium,播放新浪体育的片源
- 打开 chromium,播放其他视频网站片源
3.7.1.4 kodi 播放器
kodi 支持 H.264/HEVC/VP8/VP9 等格式的硬件解码,最高支持到 4K60fps,验证方法如下:
- 打开 kodi,选择要播放的片源,点击播放即可。
3.7.1.5 ffplay 命令行
ffplay -codec:v h264_stcodec xxx.mp4(H.264视频编码)
ffplay -codec:v hevc_stcodec xxx.mp4(HEVC视频编码)
...
3.7.1.6 Gstreamer 命令行
gst-launch-1.0 playbin uri=file:///path/to/some/media/file.mp4 (H.264视频编码)
gst-launch-1.0 playbin uri=file:///path/to/some/media/file.mp4 (HEVC视频编码)
3.7.2 Bianbu Linux 系统
3.7.2.1 FFmpeg
ffplay -codec:v h264_stcodec xxx.mp4(H.264视频编码)
ffplay -codec:v hevc_stcodec xxx.mp4(HEVC视频编码)
...
3.7.2.2 Gstreamer
gst-launch-1.0 playbin uri=file:///path/to/some/media/file.mp4 (H.264视频编码)
gst-launch-1.0 playbin uri=file:///path/to/some/media/file.mp4 (HEVC视频编码)
4. VPU
K1 的 VPU 是基于标准的 V4L2 接口实现,并提供了完整的测试程序供参考。
4.1 规格
4.1.1 解码规格(2cores@819MHz)
格式 | profile | 最大分辨率 | 最大码率 | 规格 | 多路规格 |
---|---|---|---|---|---|
HEVC | Main/Main10 | 4096×4096 | 200Mbps | 4k@60fps | 8路 1080P@30fps |
H.264 | BP/MP/HP/High10 | 4096×4096 | 200Mbps | 4k@60fps | 8路 1080P@30fps |
VP8 | / | 2048×2048 | 100Mbps | 1080p@60fps | 2路 1080P@30fps |
VP9 | Profile0/Profile 2 10-bit | 4096×4096 | 120Mbps | 4k@30fps | 4路 1080P@30fps |
JPEG | Baseline sequential | 8192×8192 | 80Mbps | 4k@30fps | 4路 1080P@30fps |
VC-1 | SP/MP/AP | 2048×4096 | 80Mbps | 1080p@60fps | 2路 1080P@30fps |
MPEG4 | SP/ASP | 2048×2048 | 40Mbps | 1080p@60fps | 2路 1080P@30fps |
MPEG2 | MP | 4096×4096 | 40Mbps | 1080p@60fps | 2路 1080P@30fps |
4.1.2 编码规格(2cores@819MHz)
格式 | profile | 最大分辨率 | 最大码率 | 规格 | 多路规格 |
---|---|---|---|---|---|
HEVC | Main/Main10 | 4096×4096 | 200Mbps | 4k@30fps | 4路 1080P@30fps |
H.264 | BP/MP/HP/High10 | 4096×4096 | 200Mbps | 4k@30fps | 4路 1080P@30fps |
VP8 | / | 2048×2048 | 100Mbps | 1080p@60fps | 2路 1080P@30fps |
VP9 | Profile0/Profile 2 10-bit | 4096×4096 | 200Mbps | 4k@30fps | 4路 1080P@30fps |
JPEG | Baseline sequential | 8192×8192 | 200Mbps | 4k@30fps | 4路 1080P@30fps |
4.2 VPU 测试程序
4.2.1 概述
k1x-vpu-test 是一套用于测试验证 K1 芯片的 VPU(Video Processing Unit,负责视频的编解码工作)功能性能的程序集,也可以作为客户开发自己的应用程序(需要对接 VPU 进行硬件编解码)的参考。
4.2.2 安装说明
4.2.2.1 Bianbu 桌面系统
源中已经集成了 k1x-vpu-test,直接使用 apt 命令来安装即可。
sudo apt update
sudo apt install k1x-vpu-test
4.2.2.2 Bianbu Linux 系统
2 种方法将 k1x-vpu-test 集成到系统中:
- 在编译 img 的时候,将 k1x-vpu-test 的编译集成选项打开(默认已经打开),这样,编译的 img 中默认就有 k1x-vpu-test 相关的测试程序
- 如果编译 img 的时候,没有打开 k1x-vpu-test 的编译集成选项,img 中没有 k1x-vpu-test 相关的测试程序,只能手动编译 k1x-vpu-test,然后将生成的 bin 拷贝到系统的/usr/bin/目录中来使用,具体包括哪些 bin,下面有说明
4.2.3 使用说明
k1x-vpu-test 的测试程序集中主要包含下面几个测试程序:
- mvx_decoder:用于单路视频码流的解码测试
- mvx_decoder_multi:用于多路视频码流的解码测试(多路视频码流必须为同一个视频)
- mvx_encoder:用于单路视频流的视频编码测试
- mvx_encoder_multi:用于多路 YUV 流的视频编码测试(多路 YUV 流必须为同一个流)
- mvx_logd:用于抓取 firmware 的 log 分析定位问题
4.2.3.1 mvx_decoder
一些基本用法
//将input.264的H.264视频流(带startcode)解码为output.yuv
//-f raw : 表示视频裸流
//输入码流的编码格式默认为H.264
//输出YUV数据的像素格式默认为YUV420P
mvx_decoder -f raw /mnt/streams/input.264 /mnt/test/output.yuv
//将input.264的H.264视频流(带startcode)解码为output.yuv,output.yuv的像素格式为NV12
mvx_decoder -f raw -o yuv420_nv12 /mnt/streams/input.264 /mnt/test/output.yuv
//将input.265的HEVC视频流(带startcode)解码为output.yuv
mvx_decoder -f raw -i hevc /mnt/streams/input.265 /mnt/test/output.yuv
参数说明
usage: ./mvx_decoder [optional] [positional]
positional arguments:
input
Input file.
output
Output file.
optional arguments:
--dev
Device.
Default: /dev/video0
-i, --inputformat
Pixel format.
Default: h264
-o, --outputformat
Output pixel format.
Default: yuv420
-f, --format
Input container format. [ivf, rcv, raw]
For ivf input format will be taken from IVF header.
Default: ivf
-s, --stride
Stride alignment.
Default: 1
-y, --intbuf
Limit of intermediate buffer size
Default: 1000000
-m, --md5
Output md5 file
-e, --md5ref
Input ref md5 file
-u, --nalu
Nalu format, START_CODES (0) and ONE_NALU_PER_BUFFER (1), ONE_BYTE_LENGTH_FIELD (2), TWO_BYTE_LENGTH_FIELD (3), FOUR_BYTE_LENGTH_FIELD (3).
Default: 0
-r, --rotate
Rotation, 0 | 90 | 180 | 270
Default: 0
-d, --downscale
Down Scale, 1 | 2 | 4
Default: 1
-v, --fps
Frame rate.
Default: 24
--dsl_ratio_hor
Horizontal downscale ratio, [1, 256]
Default: 0
--dsl_ratio_ver
Vertical downscale ratio, [1, 128]
Default: 0
--dsl_frame_width
Downscaled frame width in pixels
Default: 0
--dsl_frame_height
Downscaled frame height in pixels
Default: 0
--dsl_pos_mode
Flexible Downscaled original position mode [0, 2],
only availble in high precision mode.
Value: 0 [default:x_original=(x_resized + 0.5)/scale - 0.5]
Value: 1 [x_original=x_reized/scale]
Value: 2 [x_original=(x_resized+0.5)/scale]
Default: 0
--frames
nr of frames to process
Default: 0
--fro
Frame reordering 1 is on (default), 0 is off
Default: 1
--ish
Ignore Stream Headers 1 is on, 0 is off (default)
Default: 0
--trystop
Try if Decoding Stop Command exixts
Default: 0
--one_frame_per_packet
Each input buffer contains one frame.
Default: 0
-n, --interlaced
Frames are interlaced
Default: 0
--tiled
Use tiles for AFBC formats.
Default: disabled
--preload
preload the input stream to memory.
the size for input file should be less than 15MBytes.
Default: 0
--fw_timeout
timeout value[secs] for watchdog timeout. range: 5~60.
Default: 5
--profiling
enable profiling for bandwidth statistics . 0:disable; 1:enable.
Default: 0
4.2.3.2 mvx_decoder_multi
一些基本用法
//将input.264的H.264视频流(带startcode)解码为output.yuv,同时4路解码并行
//输入码流的编码格式默认为H.264
//输出YUV数据的像素格式默认为YUV420P
mvx_decoder_multi -n 4 /mnt/streams/input.264 /mnt/test/output.yuv
//将input.265的HEVC视频流(带startcode)解码为output.yuv,4路同时进行,output.yuv的像素格式为NV21
mvx_decoder_multi -n 4 -i hevc -o yuv420_nv21 /mnt/streams/input.265 /mnt/test/output.yuv
参数说明
usage: ./mvx_decoder_multi [optional] [positional]
positional arguments:
input
Input file.
output
Output file.
optional arguments:
--dev
Device.
Default: /dev/video0
-i, --inputformat
Pixel format.
Default: h264
-o, --outputformat
Output pixel format.
Default: yuv420
-s, --stride
Stride alignment.
Default: 1
-n, --nsessions
Number of sessions.
Default: 1
4.2.3.3 mvx_encoder
一些基本用法
//将input.yuv的YUV420P流编码为output.264的H.264视频流(带startcode)
//输入YUV流的像素格式默认为YUV420P
//输出视频流的编码格式默认为H.264
mvx_encoder -f raw -w 1280 -h 720 /mnt/streams/input.yuv /mnt/test/output.264
//将input.yuv的NV21流编码为output.265的HEVC视频流(带startcode)
mvx_encoder -f raw -w 1280 -h 720 -i yuv420_nv21 -o hevc /mnt/streams/input.yuv /mnt/test/output.265
参数说明
usage: ./mvx_encoder [optional] [positional]
positional arguments:
input
Input file.
output
Output file.
optional arguments:
--dev
Device.
Default: /dev/video0
-i, --inputformat
Pixel format.
Default: yuv420
-o, --outputformat
Output pixel format.
Default: h264
-f, --format
Output container format. [ivf, raw]
Default: ivf
-w, --width
Width.
Default: 1920
-h, --height
Height.
Default: 1080
-s, --stride
Stride alignment.
Default: 1
--mirror
mirror, 1 : horizontal; 2 : vertical.
Default: 0
--roi_cfg
ROI config file.
--frames
nr of frames to process
Default: 0
--epr_cfg
Encode Parameter Records config file name
--rate_control
Selects rate control type, constant/variable/off
Default: off
--target_bitrate
If rate control is enabled, this option sets target bitrate
Default: 0
--max_bitrate
If rate control is enabled, this option sets maximum bitrate
Default: 0
--gop
GOP: 0 is None, 1 is Bidi, 2 is Low delay, 3 is Pyramid
Default: 0
--pframes
Number of P frames
Default: 0
--bframes
Number of B frames
Default: 0
-n, --minqp
H264 min QP
Default: 0
-m, --maxqp
H264 max QP
Default: 51
-t, --tier
Profile.
Default: 2
-l, --level
Level.
Default: 1
-v, --fps
Frame rate.
Default: 24
--ecm
0 is CAVLC, 1 is CABAC
Default: 1
--bitdepth
Set other bitdepth
Default: 8
-q, --fixedqp
H264 fixed QP for I P B frames.
If it is combined with -x, the value will later be increased with 2.
Default: 20
--qpi
H264 fixed QP for I frames.
Default: 20
--qpb
H264 fixed QP for B frames.
Default: 20
--qpp
H264 fixed QP for P frames.
Default: 20
--crop_left
encoder SPS crop param, left offset
Default: 0
--crop_right
encoder SPS crop param, right offset
Default: 0
--crop_top
encoder SPS crop param, top offset
Default: 0
--crop_bottom
encoder SPS crop param, bottom offset
Default: 0
--colour_description_range
VUI param: Colour description; range
Value: 0=Unspecified, 1=Limited, 2=Full
Default: 0
--colour_primaries
VUI param: Colour description;
colour primaries (0-255, see hevc spec. E.3.1)
Value: 0=Unspecified,
1=BT709,
2=BT470M,
3=BT601_625,
4=T601_525,
5=GENERIC_FILM,
6=BT2020
Default: 0
--transfer_characteristics
VUI param: Colour description;
transfer characteristics (0-255, see hevc spec. E.3.1)
Value: 0=Unspecified,
1=LINEAR,
2=SRGB,
3=SMPTE170M,
4=GAMMA22,
5=GAMMA28,
6=ST2084,
7=HLG,
8=SMPTE240M,
9=XVYCC,
10=BT1361,
11=ST428
Default: 0
--matrix_coeff
VUI param: Colour description;
matrix coefficients (0-255, see hevc spec. E.3.1)
Value: 0=Unspecified,
1=BT709,
2=BT470M,
3=BT601,
4=SMPTE240M,
5=T2020,
6=BT2020Constant
Default: 0
--time_scale
VUI param: vui_time_scale
Default: 0
--num_units_in_tick
VUI param: vui_num_units_in_tick
Default: 0
--aspect_ratio_idc
VUI param: aspect_ratio_idc. [0,255]
Default: 0
--sar_width
VUI param: sar_width
Default: 0
--sar_height
VUI param: sar_height
Default: 0
--video_format
VUI param: video_format. (0-5, see hevc spec. E.3.1)
Value: 0=Component, 2=PAL, 2=NTSC, 3=SECAM, 4=MAC, 5=Unspecified
Default: 0
--sei_mastering_display
SEI param : mastering display 's parameters
Default: 0
--sei_content_light
SEI param : sei_content_light
Default: 0
--sei_user_data_unregistered
SEI param : user data unregisterd
Default: 0
--hrd_buffer_size
Hypothetical Reference Decoder buffer size
relative to the bitrate (in seconds) for rate control Value: should bigger than target_bitrate/fps on normal case
Default: 0
--ltr_mode
encoder long term reference mode,range from 1 to 8 (inclusive)
1: LDP-method-1 |
2: LDP-method-2 |
3: LDB-method-1 |
4: LDB-method-2
5: BiDirection-method-1 |
6: BiDirection-method-2 |
7: Pyrimid-method-1 |
8: Pyrimid-method-2
Default: 0
--ltr_period
encoder long term reference period, range from 2 to 254 (inclusive)
Default: 0
--trystop
Try if Encoding Stop Command exixts
Default: 0
--restart_interval
JPEG restart interval.
Default: -1
--quality
JPEG compression quality. [1-100, 0 - default]
Default: 0
--preload
preload the first 5 yuv frames to memory.
Default: 0
--fw_timeout
timeout value[secs] for watchdog timeout. range: 5~60.
Default: 5
--profiling
enable profiling for bandwidth statistics . 0:disable; 1:enable.
Default: 0
4.2.3.4 mvx_encoder_multi
一些基本用法
//将input.yuv的YUV420P流编码为output.264的H.264视频流(带startcode),4路同时进行
mvx_encoder_multi -n 4 -w 1280 -h 720 /mnt/streams/input.yuv /mnt/test/output.264
//将input.yuv的NV21流编码为output.265的HEVC视频流(带startcode),4路同时进行
mvx_encoder_multi -n 4 -w 1280 -h 720 -i yuv420_nv21 -o hevc /mnt/streams/input.yuv /mnt/test/output.265
参数说明
usage: ./mvx_encoder_multi [optional] [positional]
positional arguments:
input
Input file.
output
Output file.
optional arguments:
--dev
Device.
Default: /dev/video0
-i, --inputformat
Pixel format.
Default: yuv420
-o, --outputformat
Output pixel format.
Default: h264
-s, --stride
Stride alignment.
Default: 1
-w, --width
Stride alignment.
Default: 1280
-h, --height
Stride alignment.
Default: 720
-f, --frames
Specfied frame count to be processed.
Default: 0
-n, --nsessions
Number of sessions.
Default: 1
4.2.3.5 mvx_logd
一些基本用法
//挂载debugfs,保存fw的log到文件
mount -t debugfs none /sys/kernel/debug
//清除之前的log
mvx_logd -C
//设置好保存路径
mvx_logd -d -f text xxx.log
//开始播放视频
//查看xxx.log
参数说明
Usage: ./mvx_logd [OPTIONS] [DST]
Positional arguments:
DST
Output file (default stdout).
Optional arguments:
-h
--help This help message.
-C
Clear ring buffer.
-c
Clear ring buffer after first printing its contents.
-d
Daemonize process. DST file is expected in this case.
--follow
Keep on reading.
-f
Format.
text Text format (default).
bin Binary format.
json Java Script Object Notation.
-i
Input file (default /sys/kernel/debug/amvx/log/drain/ram0/msg).
-t
Adjust for timezone differences.
Example:
Print and clear log.
# mvx_logd -c
Run in daemon mode.
# mvx_logd -d -f bin fw.log
Unpack binary log and adjust for timezone differences.
# mvx_logd -t -1 fw.log
4.2.4 代码结构
k1x-vpu-test 的代码位置在:
package-src/k1x-vpu-test
代码结构及简要说明如下:
|-- CMakeLists.txt //cmake构建脚本
|-- debian //deb包构建的相关配置和脚本
|-- format.sh //代码风格格式化脚本,Google风格进行格式化
|-- include //重要头文件
| |-- fw_v2
| | `-- mve_protocol_def.h
| |-- md5.h
| |-- mvx_argparse.h
| |-- mvx_list.h
| |-- mvx_log_ram.h
| `-- mvx-v4l2-controls.h //VPU驱动的附加API
|-- test
| |-- coverage
| |-- md5 //md5相关的API与实现
| | |-- CMakeLists.txt
| | |-- md5.c
| | `-- md5.h
| |-- mvx_player //测试程序集实现代码
| | |-- CMakeLists.txt
| | |-- dmabufheap //dmabuf管理相关API与实现
| | | |-- BufferAllocator.cpp
| | | |-- BufferAllocator.h
| | | |-- BufferAllocatorWrapper.cpp
| | | |-- BufferAllocatorWrapper.h
| | | `-- dmabufheap-defs.h
| | |-- mvx_decoder.cpp //mvx_decoder实现
| | |-- mvx_decoder_multi.cpp //mvx_decoder_multi实现
| | |-- mvx_encoder.cpp //mvx_encoder实现
| | |-- mvx_encoder_gen.cpp //mvx_encoder_gen实现
| | |-- mvx_encoder_multi.cpp //mvx_encoder_multi实现
| | |-- mvx_info.cpp //mvx_info实现
| | |-- mvx_player.cpp //核心逻辑封装实现
| | |-- mvx_player.hpp //核心逻辑封装API
| | `-- reader //码流读取API与实现
| | |-- parser.h
| | `-- read_util.h
| |-- userptr
| | |-- CMakeLists.txt
| | `-- mvx_userptr.cpp
| `-- utils //utils
| |-- CMakeLists.txt
| |-- mvx_argparse.c
| |-- mvx_argparse.h
| `-- mvx_list.h
`-- tools
|-- logd //logd实现,抓取VPU的firmware的log
| |-- CMakeLists.txt
| |-- mvx_logd.cpp
| |-- mvx_logd_fwif_v2.cpp
| `-- mvx_logd.hpp
`-- securevideo //用于安全视频的测试(未验证使用)
|-- 50-mvx.rules
|-- mvx_securehelper.cpp
|-- mvx_secureplayer.cpp
|-- mvx_securevideo.cpp
`-- mvx_securevideo.hpp
4.2.5 编译说明
Bianbu 桌面系统
cd k1x-vpu-test
sudo apt-get build-dep k1x-vpu-test #安装依赖
dpkg-buildpackage -us -uc -nc -b -j32
Bianbu Linux 系统
cd k1x-vpu-test
mkdir out
cd out
cmake ..
make
make install
4.2.6 调试说明
4.2.6.1 Log 添加
使用 printf 或者 fprintf 来添加 log,重新编译安装即可生效
4.2.6.2 解码成功 log
4.2.6.2.1 单路解码
/mnt/tool # ./mvx_decoder -f raw /mnt/streams/h264dec/Zhling_1280x720.264 /mnt/test/output.yuv //输入命令
Opening '/dev/video0'.
Enumerate frame size. index=0, pixel_format=32314d59, min_width=2, max_width=8192, step_width=2, min_height=2, max_height=8192, step_height=2
Format: type=2, format=875967048, width=0, height=0, sizeimage=1048576, bytesperline=0, interlaced:1
Format: type=9, format=842091865, width=0, height=0, nplanes=3, bytesperline=[0, 0, 0], sizeimage=[0, 0, 0], interlaced:1
Request buffers. type=2, count=6, memory=4
Query: type=2, index=0, sequence=0, timestamp={0, 0}, flags=4000, bytesused=0, length=1048576
Query: type=2, index=1, sequence=0, timestamp={0, 0}, flags=4000, bytesused=0, length=1048576
Query: type=2, index=2, sequence=0, timestamp={0, 0}, flags=4000, bytesused=0, length=1048576
Query: type=2, index=3, sequence=0, timestamp={0, 0}, flags=4000, bytesused=0, length=1048576
Query: type=2, index=4, sequence=0, timestamp={0, 0}, flags=4000, bytesused=0, length=1048576
Query: type=2, index=5, sequence=0, timestamp={0, 0}, flags=4000, bytesused=0, length=1048576
Request buffers. type=9, count=1, memory=4
Query: type=9, index=0, sequence=0, timestamp={0, 0}, flags=4000, num_planes=3, bytesused=[0, 0, 0], length=[1, 1, 1], offset=[0, 0, 0]
//申请输入输出buffer
Stream on 2
Stream on 9
//输入输出开流
Event. type=5.
source changed. should reset output stream.
Stream off 9
Request buffers. type=9, count=0, memory=4
Format: type=9, format=842091865, width=1280, height=720, nplanes=3, bytesperline=[1280, 640, 640], sizeimage=[921600, 230400, 230400], interlaced:1
Request buffers. type=9, count=4, memory=4
Query: type=9, index=0, sequence=0, timestamp={0, 0}, flags=4000, num_planes=3, bytesused=[0, 0, 0], length=[921600, 230400, 230400], offset=[0, 0, 0]
Query: type=9, index=1, sequence=0, timestamp={0, 0}, flags=4000, num_planes=3, bytesused=[0, 0, 0], length=[921600, 230400, 230400], offset=[0, 0, 0]
Query: type=9, index=2, sequence=0, timestamp={0, 0}, flags=4000, num_planes=3, bytesused=[0, 0, 0], length=[921600, 230400, 230400], offset=[0, 0, 0]
Query: type=9, index=3, sequence=0, timestamp={0, 0}, flags=4000, num_planes=3, bytesused=[0, 0, 0], length=[921600, 230400, 230400], offset=[0, 0, 0]
Stream on 9
//收到分辨率改变消息,关闭输出流,重新申请输出buffer,开启输出流
-----Decoder. set timestart_us: 15432355548 us---------
//开始解码
Capture EOS.
-----[Test Result] MVX Decode Done. frames_processed: 18, cost time: 16604176 us.
Stream off 2
Stream off 9
-----[Test Result] MVX Decode PASS. Average Framerate: 1.08.
Total size 26265600
Closing fd 5.
//解码完成,输出信息,退出
4.2.6.2.2 多路解码
/mnt/tool # ./mvx_decoder_multi -n 4 /mnt/streams/h264dec/foreman_128x64.264 /mnt/test/output.yuv
//命令
-----Decoder. set timestart_us: 16076598695 us---------
-----Decoder. set timestart_us: 16076606348 us---------
-----Decoder. set timestart_us: 16076569259 us---------
-----Decoder. set timestart_us: 16076788196 us---------
//开始解码
-----[Test Result] MVX Decode Done. frames_processed: 2, cost time: 148367 us.
-----[Test Result] MVX Decode Done. frames_processed: 2, cost time: 250563 us.
-----[Test Result] MVX Decode Done. frames_processed: 2, cost time: 217680 us.
-----[Test Result] MVX Decode Done. frames_processed: 2, cost time: 279399 us.
Total size 36864
Total size 36864
Total size 36864
Total size 36864
//解码完成,输出信息,退出
4.2.6.3 编码成功 log
4.2.6.3.1 单路编码
/mnt/tool # ./mvx_encoder -f raw -w 1280 -h 720 /mnt/streams/yuv/zhling_1280x720.yuv /mnt/test/output.264
//命令
Opening '/dev/video0'.
setEncFramerate( 1966080 )
setRateControl( 0,0,0)
Enumerate frame size. index=0, pixel_format=34363248, min_width=2, max_width=8192, step_width=2, min_height=2, max_height=8192, step_height=2
Format: type=10, format=842091865, width=1280, height=720, nplanes=3, bytesperline=[1280, 640, 640], sizeimage=[921600, 230400, 230400], interlaced:1
Format: type=9, format=875967048, width=1280, height=720, nplanes=1, bytesperline=[0, 0, 0], sizeimage=[921600, 0, 0], interlaced:1
Request buffers. type=10, count=3, memory=4
Query: type=10, index=0, sequence=0, timestamp={0, 0}, flags=4000, num_planes=3, bytesused=[0, 0, 0], length=[921600, 230400, 230400], offset=[0, 0, 0]
Query: type=10, index=1, sequence=0, timestamp={0, 0}, flags=4000, num_planes=3, bytesused=[0, 0, 0], length=[921600, 230400, 230400], offset=[0, 0, 0]
Query: type=10, index=2, sequence=0, timestamp={0, 0}, flags=4000, num_planes=3, bytesused=[0, 0, 0], length=[921600, 230400, 230400], offset=[0, 0, 0]
Request buffers. type=9, count=9, memory=4
Query: type=9, index=0, sequence=0, timestamp={0, 0}, flags=4000, num_planes=1, bytesused=[0], length=[921600], offset=[0]
Query: type=9, index=1, sequence=0, timestamp={0, 0}, flags=4000, num_planes=1, bytesused=[0], length=[921600], offset=[0]
Query: type=9, index=2, sequence=0, timestamp={0, 0}, flags=4000, num_planes=1, bytesused=[0], length=[921600], offset=[0]
Query: type=9, index=3, sequence=0, timestamp={0, 0}, flags=4000, num_planes=1, bytesused=[0], length=[921600], offset=[0]
Query: type=9, index=4, sequence=0, timestamp={0, 0}, flags=4000, num_planes=1, bytesused=[0], length=[921600], offset=[0]
Query: type=9, index=5, sequence=0, timestamp={0, 0}, flags=4000, num_planes=1, bytesused=[0], length=[921600], offset=[0]
Query: type=9, index=6, sequence=0, timestamp={0, 0}, flags=4000, num_planes=1, bytesused=[0], length=[921600], offset=[0]
Query: type=9, index=7, sequence=0, timestamp={0, 0}, flags=4000, num_planes=1, bytesused=[0], length=[921600], offset=[0]
Query: type=9, index=8, sequence=0, timestamp={0, 0}, flags=4000, num_planes=1, bytesused=[0], length=[921600], offset=[0]
//申请输入输出buffer
Stream on 10
Stream on 9
//输入输出开流
-----Encoder. set timestart_us: 15823672258 us---------
//开始编码
Capture EOS.
-----[Test Result] MVX Encode Done. frames_processed: 19, cost time: 28493385 us.
Stream off 10
Stream off 9
-----[Test Result] MVX Encode PASS. Average Framerate: 0.67.
Total size 140165
Closing fd 5.
//编码完成,输出信息,退出
4.2.6.3.2 多路编码
/mnt/tool # ./mvx_encoder_multi -n 4 -w 128 -h 64 /mnt/streams/yuv/foreman_128x64_3frames.yuv /mnt/test/output.264
//命令
-----Encoder. set timestart_us: 16243183563 us---------
-----Encoder. set timestart_us: 16243458316 us---------
-----Encoder. set timestart_us: 16243756086 us---------
-----Encoder. set timestart_us: 16244053547 us---------
//开始编码
-----[Test Result] MVX Encode Done. frames_processed: 3, cost time: 634710 us.
-----[Test Result] MVX Encode Done. frames_processed: 3, cost time: 952320 us.
-----[Test Result] MVX Encode Done. frames_processed: 3, cost time: 389159 us.
-----[Test Result] MVX Encode Done. frames_processed: 3, cost time: 147590 us.
Total size 1618
Total size 1618
Total size 1618
Total size 1618
//编码完成,输出信息,退出
5. JPU
K1 的 JPU 提供了完整的测试程序供参考。
5.1 规格(待补充)
5.2 JPU 测试程序
5.2.1 概述
k1x-jpu 内部封装了给应用层的 API,同时基于该 API 集成一套用于测试验证 K1 芯片的 JPU(Jpeg Processing Unit,负责视频的编解码工作)功能的程序集,也可以作为客户开发自己的应用程序(需要对接 VPU 进行硬件编解码)的参考。
5.2.2 安装说明
5.2.2.1 Bianbu 桌面系统
源中已经集成了 k1x-jpu,直接使用 apt 命令来安装即可。
sudo apt update
sudo apt install k1x-jpu
5.2.2.2 Bianbu Linux 系统
2 种方法将 k1x-jpu 集成到系统中:
- 在编译 img 的时候,将 k1x-vpu-test 的编译集成选项打开**(默认已经打开)**,这样,编译的 img 中默认就有 k1x-jpu 相关的测试程序
- 如果编译 img 的时候,没有打开 k1x-jpu 的编译集成选项,img 中没有 k1x-jpu 相关的测试程序,只能手动编译 k1x-jpu,然后将生成的 bin 拷贝到系统的/usr/bin/目录中来使用,具体包括 bin,下面有说明
5.2.3 使用说明
k1x-jpu 的测试程序集中主要包含下面几个测试程序:
- jpu_dec_test:用于 JPEG 的解码测试
- jpu_enc_test:用于 JPEG 的编码测试
- libjpu.so:JPU 的 API 封装库
5.2.3.1 jpu_dec_test
5.2.3.1.1 一些基本用法
//将input.jpeg解码为output.yuv
./jpu_dec_test --input=input.jpeg --output=output.yuv
//将input.jpeg解码为output.yuv,output.yuv的像素格式为NV12
./jpu_dec_test --input=input.jpeg --output=output.yuv --subsample=420 --ordering=nv12
//将input.jpeg解码为output.yuv,output.yuv的像素格式为YUYV
./jpu_dec_test --input=input.jpeg --output=output.yuv --subsample=422 --ordering=yuyv
5.2.3.1.2 参数说明
bianbu@k1:~$ jpu_dec_test -h
[JPU/6261] ------------------------------------------------------------------------------
[JPU/6261] CODAJ12 Decoder
[JPU/6261] ------------------------------------------------------------------------------
[JPU/6261] jpu_dec_test [options] --input=jpg_file_path
[JPU/6261] -h help
[JPU/6261] --input=FILE jpeg filepath
[JPU/6261] --output=FILE output file path
[JPU/6261] --stream-endian=ENDIAN bitstream endianness. refer to datasheet Chapter 4.
[JPU/6261] --frame-endian=ENDIAN pixel endianness of 16bit input source. refer to datasheet Chapter 4.
[JPU/6261] --pixelj=JUSTIFICATION 16bit-pixel justification. 0(default) - msb justified, 1 - lsb justified in little-endianness
[JPU/6261] --bs-size=SIZE bitstream buffer size in byte
[JPU/6261] --roi=x,y,w,h ROI region(未适配)
[JPU/6261] --subsample conversion sub-sample(ignore case): NONE, 420, 422, 444
[JPU/6261] --ordering conversion ordering(ingore-case): NONE, NV12, NV21, YUYV, YVYU, UYVY, VYUY, AYUV
[JPU/6261] NONE - planar format
[JPU/6261] NV12, NV21 - semi-planar format for all the subsamples.
[JPU/6261] If subsample isn't defined or is none, the sub-sample depends on jpeg information
[JPU/6261] The subsample 440 can be converted to the semi-planar format. It means that the encoded sub-sample should be 440.
[JPU/6261] YUVV..VYUY - packed format. subsample be ignored.
[JPU/6261] AYUV - packed format. subsample be ignored.
[JPU/6261] --rotation 0, 90, 180, 270(未适配)
[JPU/6261] --mirror 0(none), 1(V), 2(H), 3(VH)(未适配)
[JPU/6261] --scaleH Horizontal downscale: 0(none), 1(1/2), 2(1/4), 3(1/8)(未适配)
[JPU/6261] --scaleV Vertical downscale : 0(none), 1(1/2), 2(1/4), 3(1/8)(未适配)
[JPU/6261] --profiling 0: performance output will not be printed 1:print performance output
[JPU/6261] --loop_count loop count
5.2.3.2 jpu_enc_test
5.2.3.2.1 一些基本用法
//将input.yuv编码为quality为10的output.jpeg,使用enc.cfg中的配置
./jpu_enc_test --cfg-dir=xxx --yuv-dir=xxx --input=enc.cfg --output=output.jpeg --profiling=1 --loop_count=1 --quality=10
//env.cfg的配置参考如下:
;-----------------------------------------------------------------
; Configuration File for MJPEG BP @ Encoder
;
; NOTE.
; If a line begins with ;, the line is treated as a comment-line.
;-----------------------------------------------------------------
;----------------------------
; Sequence PARAMETERs
;----------------------------
; source YUV image file
YUV_SRC_IMG output.yuv
FRAME_FORMAT 0
; 0-planar, 1-NV12,NV16(CbCr interleave) 2-NV21,NV61(CbCr alternative)
; 3-YUYV, 4-UYVY, 5-YVYU, 6-VYUY, 7-YUV packed (444 only)
PICTURE_WIDTH 1280
PICTURE_HEIGHT 720
FRAME_NUMBER_ENCODED 1
; number of frames to be encoded (#>0)
;---------------------------------------
; MJPEG Encodeing PARAMETERs
;---------------------------------------
VERSION_ID 3
RESTART_INTERVAL 0
IMG_FORMAT 0
; Source Format (0 : 4:2:0, 1 : 4:2:2, 2 : 4:4:0, 3 : 4:4:4, 4 : 4:0:0)
5.2.3.2.2 参数说明
bianbu@k1:~$ jpu_enc_test -h
[JPU/6272] ------------------------------------------------------------------------------
[JPU/6272] JPU Encoder
[JPU/6272] ------------------------------------------------------------------------------
[JPU/6272] jpu_enc_test [option] cfg_file
[JPU/6272] -h help
[JPU/6272] --output=FILE output file path
[JPU/6272] --cfg-dir=DIR folder that has encode parameters default: ./cfg
[JPU/6272] --yuv-dir=DIR folder that has an input source image. default: ./yuv
[JPU/6272] --yuv=FILE use given yuv file instead of yuv file in cfg file
[JPU/6272] --bs-size=SIZE bitstream buffer size in byte
[JPU/6272] --quality=PERCENTAGE quality factor(1..100)
5.2.4 代码结构
k1x-jpu 的代码位置在:
package-src/k1x-jpu
代码结构及简要说明如下:
|-- CMakeLists.txt //cmake构建脚本
|-- debian //deb包构建的相关配置和脚本
| |-- bianbu.conf
| |-- changelog
| |-- compat
| |-- control
| |-- copyright
| |-- install
| |-- postinst
| |-- README.Debian
| |-- rules
| |-- source
| | |-- format
| | `-- local-options
| `-- watch
|-- etc
| `-- init.d
| `-- jpu.sh
|-- format.sh
|-- jpuapi //jpu API
| |-- include
| | |-- jpuapi.h
| | |-- jpuconfig.h
| | |-- jpudecapi.h
| | |-- jpuencapi.h
| | `-- jputypes.h
| |-- jdi.c
| |-- jdi.h
| |-- jpuapi.c
| |-- jpuapifunc.c
| |-- jpuapifunc.h
| |-- jpudecapi.c
| |-- jpuencapi.c
| |-- jpu.h
| |-- jputable.h
| |-- list.h
| |-- mm.c
| |-- mm.h
| `-- regdefine.h
|-- sample
| |-- dmabufheap //dmabuf分配管理
| | |-- BufferAllocator.cpp
| | |-- BufferAllocator.h
| | |-- BufferAllocatorWrapper.cpp
| | |-- BufferAllocatorWrapper.h
| | `-- dmabufheap-defs.h
| |-- helper //一些utils
| | |-- bitstreamfeeder.c
| | |-- bitstreamwriter.c
| | |-- bsfeeder_fixedsize_impl.c
| | |-- datastructure.c
| | |-- datastructure.h
| | |-- jpuhelper.c
| | |-- jpulog.c
| | |-- jpulog.h
| | |-- main_helper.h
| | |-- platform.c
| | |-- platform.h
| | |-- yuv_feeder.c
| | `-- yuv_feeder.h
| |-- main_dec_test.c //解码测试程序实现
| `-- main_enc_test.c //编码测试程序实现
`-- usr
`-- lib
`-- systemd
`-- system
`-- jpu.service
5.2.5 编译说明
Bianbu 桌面系统
cd k1x-jpu
sudo apt-get build-dep k1x-jpu #安装依赖
dpkg-buildpackage -us -uc -nc -b -j32
Bianbu Linux 系统
cd k1x-jpu
mkdir out
cd out
cmake ..
make
make install
6. CPP & ISP & MIPI-CSI
K1 的 CPP&ISP&MIPI-CSI 是基于标准的 V4L2 接口实现,并提供了完整的测试程序供参考。
6.1 规格
MIPI CSI (CSI-2 V1.1) 4lane (x2)
- 4 Lane + 4 Lane mode
- 4 Lane + 2 Lane mode
- 4 Lane + 4 Lane + 2 Lane mode(triple sensor)
- DPHY V1.1,Up to 1.5Gbps/lane
- Support RAW8/RAW10/RAW12/RAW14 and legacy yuv420 8-bit、yuv420 8-bit input foramt
ISP 介绍:图像信号处理器,用于处理传感器输出的图像信号,经过一系列数字图像处理算法达到预期的图像效果处理。包括坏点校正、镜头阴影校正、降噪、相位补偿与矫正、背光补偿、色彩增强等处理。
- 支持两路 pipeline(时分复用),能同时处理两路 stream,stream 的来源可以是 sensor 或者从 ddr 读取。
- 每路 pipeline 输出的最大图像为 1920x1080。
- 两路 pipeline 同时工作时,每个 pipeline 在没有开启 PDAF(相位对焦)时输入的图像最大 size 为 4748x8188;在开启 PDAF 时输入的图像最大 size 为 3264x8188。
- 只有一路 pipeline 工作时,在没有开启 PDAF(相位对焦)时输入的图像最大 size 为 9496x8188;在开启 PDAF 时输入的图像最大 size 为 6528x8188。
- 输入宽高都需要是 4 的倍数。
CPP 介绍:图像后处理模块,用于离线处理 ISP 输出的 NV12,金字塔式多层分时处理,主要功能包括:镜头畸变矫正、空域和时域降噪、频域降噪、边沿增强等。
- 输入支持 NV12_DWT 格式、输出支持 NV12_DWT、FBC_DWT 格式数据。NV12_DWT 格式 Buffer 是由标准的 NV12 Buffer 和 ASR 私有的 DWT Buffer 组成。
- 图像支持的最大高度:3136
- 图像支持的最大宽度:4224
- 图像支持的最小高度:288
- 图像支持的最小宽度:480
- 输入、输出 size 一致
6.2 流程框图
6.2.1 ISP online 整体流程
ISP online 时模块连接如下:
sensor –> VI_DEV -> ISP_FW –> VI_CHN -> DDR -> CPP
编写代码时,需要先配置 sensor, VI, ISP, CPP 各个模块,注册各个模块 buffer 回调,然后依次 streamon ISP 和 sensor。sensor 开始出流后,ISP 图 像处理过程中会发生中断,各模块进行中断处理后调用模块回调处理 buffer;当程序退出时,建议先停止 vi,再停止 sensor,再依次执行 CPP, ISP, VI 的反初始化配置,并释放使用的 buffer。软件流程图如下:

Figure - 5 ISP online 整体流程图
buffer 轮转:
streamon 之前,准备好输入输出 buffer,并将输出 buffer queue 进各个模块 buffer list,
streamon 之后,输出 buffer list ready 之后调用各个模块对应的 buffer callback,
buffer callback 由用户实现,负责获取 buffer 数据并将 done buffer 再次 queue 入模块。
6.2.2 ISP offline 整体流程
ISP offline 时模块连接如下:
DDR -> VI_DEV -> ISP_FW –> VI_CHN -> DDR -> CPP
跟 ISP online 相比,ISP 从 DDR 读取输入数据,所以除了数据源配置和 buffer 回调方面有所差异,其他部分流程基本一样。下图展示的是 offline 模式下的 ISP capture mode 流程:

6.3 测试程序使用说明
6.3.1 概述
k1x-cam 是一套用于测试验证 K1 芯片的 MIPI CSI + ASR ISP/CPP 功能的程序集,也可以作为客户开发自己的应用程序(需要熟悉了解 API 的使用说明)的参考。
6.3.2 安装说明
6.3.2.1 Bianbu 桌面系统
源中已经集成了 k1x-cam,直接使用 apt 命令来安装即可。
sudo apt update
sudo apt install k1x-cam
6.3.2.2 Bianbu Linux 系统
TODO
6.3.3 使用说明
k1x-cam 的测试程序集中主要包含下面几个测试程序:
- cam-test:用于单路 pipeline,双路 pipeline,单 raw pipeline,单 cpp 处理等测试验证
- cam_sensors_test:用于简单的 sensor detect -> init -> stream on 流程调试验证
6.3.3.1 cam-test
一些基本用法
使用实例:cam-test <file.json>
//单pipeline在线测试:imx135(4208x3120@30fps raw10 4lane) –> ISP -> DDR(1080p@30fps) -> CPP
命令:cam-test demo/cfgs/0/camtest_sensor0_mode0.json
//单pipeline在线测试:imx135(4208x2416@30fps raw10 4lane) –> ISP -> DDR(1080p@30fps) -> CPP
命令:cam-test demo/cfgs/0/camtest_sensor0_mode1.json
//单pipeline在线测试:imx135(2104x1560@30fps raw10 4lane) –> ISP -> DDR(1080p@30fps) -> CPP
命令:cam-test demo/cfgs/0/camtest_sensor0_mode2.json
//单pipeline在线测试:imx135(2104x1560@30fps raw10 4lane) –> ISP -> DDR(1080p@30fps) -> CPP
命令:cam-test demo/cfgs/0/camtest_sensor0_mode2.json
//双pipeline capture测试:imx135(2104x1560@30fps raw10 4lane) –> ISP -> DDR(1080p@30fps) -> CPP
命令:cam-test demo/cfgs/2/camtest_sensor0_mode0.json
//only raw dump pipeline测试:imx135(4208x3120@30fps raw10 4lane) –> ISP(VI) -> DDR
命令:cam-test demo/cfgs/3/camtest_sensor0_mode0.json
//only isp online pipeline测试:imx135 –> ISP -> DDR(NV12)
命令:cam-test demo/cfgs/4/camtest_sensor0_mode0_nv12.json
//only isp online pipeline测试:imx135 –> ISP -> DDR(p010)